原标题:市占率超50%,核心医疗叩关科创板:“中国心”以硬核数据击碎杂音,彰显价值

对“全磁悬浮植入式人工心脏”的理性分析,只用数据说话。

作者 | 木盒
编辑 | 小白
2025年11月6日,做人工心脏产品的核心医疗(深圳核心医疗科技股份有限公司)递交了科创板的招股说明书。
熟悉风云君小伙伴都清楚,我们向来对高科技前沿产品很有兴趣,核心医疗显然就是这类标的。
认真研究完招股书,风云君认为:这家公司有真材实料,我国人工心脏行业能不能发展起来,对标全球龙头实现赶超并创造“中国智造”新格局,它就是核心观察窗口。
这家公司研发的全磁悬浮植入式人工心脏产品Corheart 6被中国医学科学院授予“中国21世纪重要医学成就”奖项,自2023年6月上市后迅速占领市场,2024年以全国45%的市占率位居行业第一。公司是我国人工心脏领域无可争议的技术创新者和行业龙头。
公司的介入式产品CorVad 4.0/6.0也预计明年一季度获批上市,有望成为我国首款获批上市的介入式人工心脏产品。
也就是说,如果核心医疗在科创板上市,将进一步提升公司技术创新能力和全球化进程,也将助力中国人工心脏品牌在全球市场竞争中提升行业地位。
此外,值得注意的是,在研究核心医疗过程当中,风云君关注到市场上存在一些被媒体错误理解的地方(部分媒体已承认错误并做出澄清),因而也针对性地提出自己的观点和看法。

无可争议的行业龙头
就目前国内行业发展而言,中国人工心脏代表还得看核心医疗,主要体现在三方面:
(1)技术上独立自主,打破国外垄断并迅速占领国内主导地位;
(2)完善且富有梯度的产品矩阵,技术参数和研发进度国内领先;
(3)国内积极出海的标杆。
01 爆品横空出世,市占率国内第一
人工心脏的研发堪称医疗器械领域的“珠穆朗玛峰”,涉及流体力学、精密制造、生物材料等多学科交叉,在技术工艺、政策准入、资金人才等方面具有极高的行业壁垒。
在核心医疗崛起之前,全球市场被雅培、强生等国际巨头长期主导,国内终末期心衰患者若需接受人工心脏治疗,临床应用受到诸多限制。
2023年,核心医疗拳头产品Corheart 6实现了性能的全面突破:泵体直径仅3.4cm、重量仅90g,较雅培的HeartMate 3分别缩小30%、减轻50%,成为全球体积最小、重量最轻、续航时间最长的第三代全磁悬浮人工心脏。

(资料来源:招股说明书)
技术优势最终转化为显著的临床价值与市场竞争力。
国家药品监督管理局(NMPA)的审评资料明确指出,该产品“结构更简单、重量更轻、体积更小、功耗更低,手术切口较小,患者恢复较快,适用人群更广,并可降低血泵热量导致的血栓风险”。
虽然Corheart 6产品获批时间(2023年6月)较晚,但是上市后迅速获得临床认可,按植入量计算,2024年即夺得45.9%的国内市场占有率,2025年1月-5月市场份额进一步提升至52.86%,牢牢占据国内人工心脏领域首位。

(资料来源:招股说明书)
公司产品销量和营业收入也因此得以高速增长,2023年、2024年、2025年上半年,核心医疗Corheart 6产品销量分别为57台、379台、307台,营业收入分别为1655万、9369万、7048万。

(销量情况,招股说明书)
目前Corheart 6已成功完成第1000例临床植入,成为继雅培HeartMate 3之后,全球第二款、中国首款达成此里程碑的第三代全磁悬浮人工心脏。
02 产品矩阵丰富,研发进度行业领先
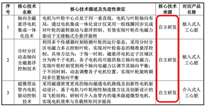
核心医疗能够打破垄断,关键在于底层技术的自主创新,包括人工心脏的系统设计开发与测试、高性能电机与磁悬浮控制、系统安全性、精密制造等方面,且所有核心技术均为自主研发。

(高性能电机与磁悬浮控制方面的三大核心技术)
没什么比研发投入更能印证公司的创新步伐:2022-2024年以及2025年上半年,公司研发投入分别为1.31亿、1.19亿、1.51亿、0.87亿。

由此公司搭建起了完善且富有梯度的产品矩阵:已布局5款植入式和6款介入式人工心脏产品,其中1款植入式产品已实现上市商业化、2款介入式产品处于注册审批阶段、多款人工心脏产品处于临床阶段。

(公司主要产品管线进展,招股说明书)
核心产品技术参数和研发进度国内领先:
(1)公司多款产品已纳入我国创新医疗器械特别审查程序(此政策优先支持具有国内首创、国际领先水平且临床价值显著的产品),纳入产品数量位居我国人工心脏领域首位;
(2)磁悬浮一体化植入式双心辅助系统DuoCor 2现已进入临床阶段,属于“First-in-Class”(同类首创)产品;
(3)介入式心室辅助系统CorVad 4.0/6.0系列预计将于2026年第一季度获批上市,有望成为我国首款获批上市的介入式人工心脏产品,各项性能指标相比国际器械巨头强生更优。

(招股说明书)
03 高端市场与海外市场,都是“核心”的市场
弗若斯特沙利文预测,2033年中国植入式人工心脏的市场规模将达到57.0亿元,而介入式人工心脏(中短期支持)的市场规模预计将超过110亿元,这是核心医疗在国内市场的长期发展机会。
海外市场空间还更大,2024年全球植入式人工心脏市场规模为12.3亿美元,预计2033年将达40.8亿美元。因此,在取得国内市场领先地位的同时,核心医疗也正同步布局海外市场。
公司锚定欧洲等支付能力强、市场环境稳定的区域为支点,基于其体量以务实高效为诉求搭建国际化网络,目前已成为我国首家在海外开展人工心脏临床试验、首个实现人工心脏产品海外获批上市的企业。
核心产品Corheart 6在欧洲提交CE注册申请,开展了多中心临床试验。在其他海外地区,Corheart 6陆续于2024年11月、2025年3月在哥伦比亚、乌克兰获得海外上市许可,创造出中国人工心脏企业在境外获批上市的新记录。

数据说话,明辨是非
近期市场上出现一些“其他的声音”,总结下来最主要的观点无非两个:
(1)觉得核心医疗的全磁悬浮技术存在争议,最典型的事件是美国路易斯维尔大学医学院教授K.A.Dasse在某个期刊上发表倡议信,认为Corheart6应被描述为“磁辅助”,而非“全磁悬浮”,并试图在一场国际会议上“制定标准”;
(2)对公司全磁悬浮技术的安全性有些许的顾虑。
风云君认为这些误解无非是研究不深,不经意间“把水搅浑”。
01 信权威机构,信数据,还是信“个人”点评?
从权威性的角度上,那些点评核心医疗全磁悬浮技术的多为个人说辞,与机构认证乃至国家认证的权威性不是一个level。
国家药品监督管理局(NMPA)发布的批文,明确指出Corheart 6产品为“第三代非接触式磁悬浮离心泵”,并详细描述其“仅采用一组定子线圈同时控制转子的旋转和悬浮”。

(国家药品监督管理局官网批文内容)
中国医学科学院授予Corheart 6“中国21世纪重要医学成就”奖项,证书中表示该研究成果为“创建第三代全磁悬浮式人工心脏”。

中国生物医学工程学会出具的《科学技术成果鉴定证书》也给出了定论,认定该产品属于“超小型全磁悬浮人工心脏”。

(中国生物医学工程会出具的《科技技术成果鉴定证书》)
说的直白点,这玩意本身普通吃瓜群众就搞不明白,你是信权威机构还是听别人信口点评?
02 你看到的不一定是全貌
假如一个观点有利益关联,则会影响立场的客观性。
据网络上媒体的报道,互联网上出现的那位K.A.Dasse专家貌似并非完全中立的第三方学者,根据业内的公开宣传,这位老外博士在中国某人工心脏企业内担任长期顾问,与企业方联系密切。

此外,风云君还留意到国内互联网有新闻提到欧洲ISMCS 2025(国际机械循环支持学会年会)暗示公司产品实为“磁辅助”而非“全磁悬浮”,本着求是精神小编和医疗圈内的记者打破砂锅问到底,发现实际上会议并不这么认为。
据有关方获得的ISMCS秘书长回函显示,该环节实为企业赞助的“Breakfast Symposium”,并非由协会或大会官方组织。主办方明确指出:“行业研讨会并不经过同行评审,其内容也并非CME认证体系的一部分。本次特定的早餐研讨会是由BrioHealth组织并赞助的。因此,在本次研讨会期间进行的演讲与呈现的内容并未得到ISMCS的任何正式审查、认可或背书,也不应被解读为代表了该协会的官方立场。”

(ISMCS协会回函)
从官方声明来看,这个“Breakfast Symposium”(早餐研讨会)的边会,本质上属于企业赞助的讨论会,非官方的会议内容,通过“出口转内销”的方式,被媒体描述成为“大会共识”。
所以,这让人不禁猜想,随着核心医疗快速崛起占领市场,触碰到了多少国内同行的利益,从而带来了种种非议?
风云君认为,中国同行还是秉持更大的志向,一起携手把中国人工心脏的品牌影响力推向全球。
03 不招人妒是庸才
至于安全性数据和隐瞒不披露的观点,更是无稽之谈。
核心医疗明确在招股说明书中披露了安全性相关的核心数据——溶血指数和不良事件数据。
其中血液相容性(溶血、神经系统功能障碍发生率等)是核心安全性评价指标,核心医疗产品的体外溶血试验溶血指数NIH值仅为0.0013g/100L,显著优于0.01g/100L的国际标准。

(招股说明书)
短期指标(术后3个月)显示,核心医疗的不良事件远少于竞争对手。

(招股说明书)
一些媒体又追问说长期不良事件数据呢?
事实上,从长期来看核心医疗的安全性指标也是行业和国际领先的。
公开报道中曾表述,中国国家心血管中心阜外医院的陈海波教授在ISMCS 2025年会中,公开分享了76例Corheart 6植入患者的长期数据:
2021年10月-2025年11月期间,患者1年、2年、3年生存率均达91.0%,2例桥接心脏移植,4例成功撤泵,最长使用时长超1432天(约3.92年)。

此前核心医疗也公布了NMPA批准的多中心临床试验,数据显示患者术后2年生存率86%,最长心室辅助装置支持超3年,明显优于国际同类产品:
2024年美国机械循环支持注册系统(Intermacs)中全磁悬浮(Maglev LVAD)的一至三年对应生存率分别为85.7%、78.8%、72.2%。
以上数据充分验证了产品的长期有效性与安全性,“隐瞒数据”指控不证自破,所以有些媒体是不视客观事实而故意抹黑?

无论是从技术的第一原理即各项指标参数,还是临床价值优势、市场占有率,核心医疗已经实现国内领先的地位,打破了国外巨头多年形成的垄断格局。
在此过程中,自然也引来一些市场噪音,但数据不会说谎,其产品长期生存率等数据优于国际同类,充分彰显技术可靠性与安全性。
核心医疗凭借自主独有的技术和临床优势,迅速抢占国内市场并同步布局海外,希望它在未来能让更多患者享受到中国智造、全球领先的医疗器械,也一起携手国内同行让“中国心”在全球人工心脏领域有更大的话语权和影响力。
最后,风云君想起网上一句话:天下英雄如过江之鲫。如果有利国计民生的前沿科技公司尚且不被理解,中国医疗的出海形象,行业的良性发展,依旧任重道远。
免责声明:本报告(文章)是基于上市公司的公众公司属性、以上市公司根据其法定义务公开披露的信息(包括但不限于临时公告、定期报告和官方互动平台等)为核心依据的独立第三方研究;市值风云力求报告(文章)所载内容及观点客观公正,但不保证其准确性、完整性、及时性等;本报告(文章)中的信息或所表述的意见不构成任何投资建议,市值风云不对因使用本报告所采取的任何行动承担任何责任。
以上内容为市值风云APP原创
未获授权 转载必究

4001102288 欢迎批评指正
All Rights Reserved 新浪公司 版权所有
