
“做免费的不如他有钱,有钱的没有他的能力。”
短剧行业的人是这么评价红果短剧的。
最近,番茄系的收入被曝出:2024年收入突破300亿,其中番茄小说贡献主力;红果短剧月活用户数量暴涨179%达2.1亿。有预测称,今年番茄系整体收入有望超过600亿元,其中番茄小说收入将超450亿,红果短剧收入则超150亿。
以上数据被字节跳动方面回应称并不属实,但不得不承认,字节的“番茄模式”吸金能力正在被逐一验证。
红果打头,番茄系复现App工厂
字节的番茄系中最亮的一个崽,莫过于上线两年就成为短剧头部平台的红果短剧。
红果短剧的入局,不仅改变了行业玩法,也提高了大部分短剧从业者的收入,这已经是从业人的共识。
我们可以管中窥豹,从红果短剧的发展,看番茄系上探产业链的路径。
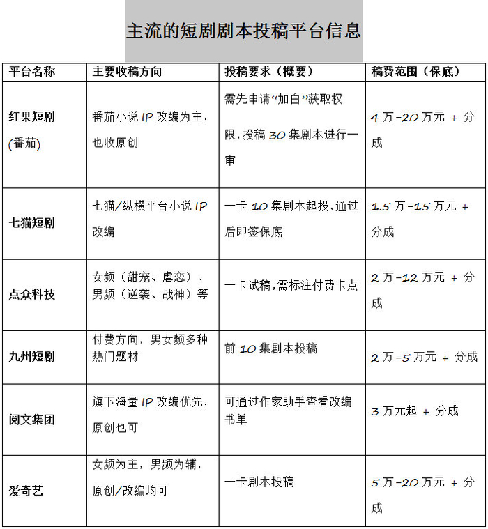
“之前一个本子最多能给到8000元,红果5万起步。”从2022年开始做爆款短剧编剧的曹峰向商业数据派表示,早在去年,红果就能给剧本开出20万元的高价。整个短剧行业,它的稿费是最高的。

据业内人士表示,红果剧本大部分来自于字节的番茄小说,两个是一奶同胞,都由字节跳动副总裁张超负责。
几年前,短剧《战神归来》为同名小说引流。而现在,网络小说反过来源源不断地供养短剧。
红果用番茄小说的爆款改编速度极快,《真千金她是学霸》从买下版权到改编上线只要60多天。截至2025年10月,番茄IP改编微短剧的收入,比2024年全年增长8倍。
番茄—红果,形成一条快速、完整的“文化工厂”产业链。
对于红果入局对短剧行业的影响,短剧制作方的于今无量创始人李峻丞向商业数据派表示也有同感。
2022年11月,作为字节跳动信息流广告团队的核心成员,于今无量创始人李峻丞开始创业做短剧。那时,短剧还是小程序的付费短剧。在和所有平台都合作一遍后,他发现了短剧的一些弊端。
回看短剧行业的发展,它的第一波爆发式增长是2022年的小程序短剧。
而与动辄千万的“财富神话”相比,周期短、成本低、回款快,是主打用户直接付费的“小程序剧”受到各方资本青睐更重要的原因。
一部小程序短剧,被切割为无数个1-3秒的切片广告,再借助抖音和快手的庞大流量池实施投放,一旦成功捕捉,用户点击链接,最终就能跳转到微信小程序内实现快速消费。
根据界面新闻的消息,当时小程序短剧在抖音投流的ROI(投入产出比)能够达到1:1.8,远超其他品类。这吸引了大量短剧靠各种夸张的片段去抖音等内容平台投流,然后引导用户跳转到小程序付费。
单集低价固然很“香”,但动辄几十集的短剧也让用户直呼“受不了”。那时,李峻丞回忆,当时盗版横行,平台抢跑发布、拖欠款项、分账不透明等问题层出不穷。加上高成本的投流,制作方投入几十万元的成本,最后可能只能收回几百元。
红果掀起的免费模式迅速改变了市场。因为免费,盗版问题迎刃而解,赚钱的方法也不同。
付费短剧通常采用“前几集免费,后续付费解锁”的模式。用户需要支付一定费用才能观看完整剧集,平台通过直接销售内容获利。这种模式下,分账机制可能涉及平台与制作方之间的收益分成,但具体分账比例和规则因平台而异,通常基于合同约定。付费短剧的变现更侧重于一次性销售,而非长期分账。
而免费短剧的变现方式更为多元,则是通过广告分账、分账机制、商业拓展和增量变现等等。目前,红果对内容创作者(如编剧、演员)的收入构成实施“保底+分账”的机制。在作品上线后持续获得收益,播放量越高,赚得越多。
比如,今年诞生的非传统短剧《盛夏芬德拉》,45天分账1600多万,实现了“高投入高回报”。
李峻丞向商业数据派回忆道,2023年下半年红果短剧开始起来时,很多用户还不知道有平台能看免费短剧。2024年之后,免费模式迅速流行,“以前付费短剧和免费短剧占比是8:2,现在这个数字颠倒过来了。”
于是,在2024年年初,于今无量和红果短剧进一步深度合作,开始主打免费市场,之后开始精品剧的制作。
和大部分走量和下沉短剧不同,对李峻丞来说,稳定基本盘之外,他看中的是短剧的“天花板”,也就是一部剧最多能赚多少钱。
年初,于今无量的《好一个乖乖女》成为了现象级爆款。该剧的成功不仅捧红了演员柯淳和余茵,也让于今无量这个厂牌进入了大众视野。根据李峻丞透露,这个剧赚了2000多万,“现在千万级别的短剧估计也就不到十部。”
从23年到现在,不到两年的时间内就登顶短剧市场,红果短剧不仅影响着短剧的分发渠道,同样影响着上游产业链。
想要实现一套内容体系供给整个短剧App“果盘”,离不开一个庞大内容中台的支持。今年5月,字节宣布成立短剧版权中心,整合红果与抖音短剧BD,统一对外合作、统一向多端供给。
值得注意的是,相关报道显示,该版权中心业务整体向红果短剧负责人张超汇报。这意味着,原本字节在短剧赛道布局了两大版块,红果短剧APP和抖音端原生短剧,将在内容供给层面统一管理。
随着“多前台”+“大中台”的模式落地,字节的短剧矩阵已经逐渐规模化运作,短剧业务将彻底被整合为一套独立的体系。
根据商业数据派采访多位短剧业内人士了解到,目前红果的内容生产主要采取两种模式。
第一种是成品剧合作,由像“于今无量”、“听花岛”这样的厂牌制作方负责,制作方统筹编剧、拍摄剪辑、演员等工作,和红果短剧平台合作赚取分账收入。这些制作方产出的短剧制作精良,但每个月的产出只有三五部。根据字节跳动的相关负责人表示,大部分的短剧都是这类合作模式。
第二种是批量生产模式,用于解决内容供给不足的问题。这部分内容由红果自制,并统筹独立的编剧工作室、中小制作方和演员执行,红果平台也会有制片人监控整个流程,掌控力度也更强。根据字节跳动表示,这部分占比较小,而且也有精品剧产生。
每个月,红果短剧平台都上线大量的自制短剧,这套流程几乎成了一个标准化操作。平台不仅通过低成本的方式获得了充足的内容供给,也经常能够打造出流量和用户口碑都不错的爆款作品。
这其实是,红果持续向上渗透短剧产业链的结果。
今年8月,红果短剧再次升级剧本合作政策,评级最高的保底稿费从12万上升至20万,分成从20%升至40%。这种高价策略,让很多独立编剧工作室都觉得“疯了”。
9月4日,红果又推出了“演员合作计划”,瞄准了短剧产业链的演员经纪业务。针对演员个人,红果考量演员参演的作品数量与质量,定制保底或分账方案。针对演员运营机构,红果则设置了新人演员激励、档期入驻激励、演员孵化支持政策。
按照红果短剧的规划,他们要面向编剧、演员、制作方等产业链各环节从业者,提供从IP选取、剧本创作、演员合作,到生产管理、数据复盘、签约结算等全流程服务。
不仅如此,在中台落地后不久,字节跳动短剧业务迎来一波新品落地,在旗舰产品红果短剧之外,相继推出“木叶”“咸柠”两款免费短剧App。和以往在抖音等业务的逻辑不同,“木叶”“咸柠”的出现,表明字节在短剧业务上,选择了在同一品类内使用连续“复刻”APP的策略,在同一类用户场景运营多个垂类品牌。
当年的App工厂,在短剧里又复现。
不可复制的成功
红果短剧的这套商业模式,对字节跳动来说驾轻就熟。
靠免费提高市占率、通过广告变现。但这种不计成本打法是不可复制的,没钱的公司没法承担巨大的成本投入,有钱的公司没有这么强的分发能力,容易陷入 “烧钱买量—用户不买单—内容供应不足”的死循环。
说到这个,就不得不提这一模式成功的执行者,张超。
他早年间曾在百度任职,2016年加入字节跳动,先后负责过今日头条创作者平台、头条主端小说频道的管理工作。2019年字节跳动启动番茄小说业务之后,张超担任番茄小说业务负责人,并于2022年底同步接手今日头条业务。
2019年的时候,网文赛道风生水起,字节成立番茄小说,张超首次披挂上阵。相似的时机,通过高薪挖写手、“广告变现+用户激励”的免费模式,番茄进场,很快超越起点、晋江等付费小说平台,仅4年用户就达1.9亿,成为用户第一的阅读平台。
在近日举办的首届红果创作者大会上,番茄小说总编辑谢思鹏披露了平台最新数据。
经过6年多的发展,番茄小说目前已有超过60万签约作家,签约作品超78万部,版权库内容超150万部,形成了一个庞大且多元的内容创作生态。
在过去一年里,平台读者在番茄小说APP上的评论总数超10亿条,其中《十日终焉》超过了千万条。
目前,番茄小说签约作品已出版图书的销量保守估计超500万册。此数据之所以为保守估计,是因为《夜幕之下》《十日终焉》两部代表作的单书销量均已突破200万册。
因与小说业务有着渊源极深,红果短剧也因此成为张超又一个作为负责人的业务。张超又聚拢番茄原班人马,几乎把“免费+广告”的模式,原封不动搬到短剧上。
最初,他们的模式是,看广告解锁下一集短剧。后来为进一步吸引和奖励用户,他们设置了“签到”“宝箱”等任务激励,让用户看剧、攒币,最终提现人民币。也就是,看短剧不但可以免费,还能赚钱。
李峻丞对红果短剧的这套快速打法非常熟悉。作为以前信息流广告的核心成员,李峻丞见证了番茄小说和红果短剧从0到1的崛起。在他看来,红果短剧在玩法和商业模式上的创新,都和字节跳动“延时满足”的文化价值观和做产品的逻辑密切相关。
“免费+广告”的玩法看似简单,其实考虑的因素非常之多。字节目前是通过 “高消场景+矩阵策略+免费&网赚+高举高打”快速实现用户增长的模式。我们可以将它称为“番茄模式”,正是基于这套模式,才使得字节真正成为了一家爆款频出的“APP超级工厂”。
而在用户粘性上,番茄背靠字节系的算法优势,通过“算法主导”策略,完成首页推荐的内容分发,更精准地匹配用户偏好,无疑对其他小说平台形成了“降维打击”。
此外,单个赛道上线多款同款产品进行相互竞争这种“群狼战术”,也成为字节的固定套路。
公开信息显示,2024年,字节在番茄小说背后又推出了蛋花小说、常读小说等多款“复刻”番茄的免费小说App,采用相同或高度相似的用户激励、内容池和变现路径,只是在产品包装、界面、渠道和部分细分定位上略有不同。
“群狼”围剿下,字节系小说业务版图不断扩大。据Tech星球报道,蛋花小说和常读小说,均在上线后不久取得不错的成绩。2024年曾分别位列App Store图书类应用的第4位和第9位。“复刻”模式能在小说领域吃到红利,自然让人联想到今天的“咸柠”和“木叶”。
事实上,抛开内容供给的类型不同,红果的打法几乎和番茄有着一样的路径依赖:所有剧集永久免费,用户每看完一集,通过广告来解锁下一集。同样的免费+广告套路,在两个内容平台上实现了又一次复刻。
另一方面,这套模式的路径高度适配字节,却很难被其他大厂复刻。红果/番茄采用的免费内容+广告池+亿级流量导流的组合,需要有庞大的流量入口支持,同时在内容分发上依赖算法加持,而这两点刚好都是字节在业内领先的部分。
成也萧何,败也萧何
现如今, “番茄系”通过多产品协同,试图构建一个从内容生产到消费的闭环:番茄小说作为核心IP库,反哺红果短剧和番茄畅听,悟空搜索又能覆盖用户更广泛的需求场景。如此完美的泛娱乐闭环,可能只有腾讯系才能与之相比。
而面对短剧行业进入下半场,野蛮生长的红利消退,番茄系闭环的固有特性反而衍生出新挑战,考验着字节的持续增长能力。
字节的核心优势在于“番茄IP-抖音引流-红果变现”的闭环,但这一模式正被对手拆解。
2025年3月,腾讯系的阅文集团官宣开放2000部网文IP供全行业改编。此前,《好孕甜妻被钻石老公宠上天》上线7天总流水破5000万、全网播放量超10亿。
快手则以“付费会员+全收益让利”破局。2024年底,快手推出短剧会员服务,这是快手继IAP(应用内购买)和IAA(应用内广告)之后,推出的第三种商业化路径。具体来看,这个30天会员卡仅15元可看8000+部剧,扶持期100%会员费分给合作方。
8月8日,快手大数据研究院数据显示,快手短剧日活用户已成功突破3亿大关。在2024年7月,快手短剧重度用户规模达到1.46亿,与去年同期相比增长了55.3%;短剧用户日均观看时长同比增幅达44%。
更值得重视的是长视频巨头的差异化突围。爱奇艺去年发布明确的分账规则,以“基础+阶梯”分成吸引法治、现实题材创作,其模式被行业作为合规分账标杆参考。10月起,该模式延伸至网络故事片,分账周期统一为180天。非独家合作影片仍按1元/小时固定单价分账,但独家合作通过阶梯设计显著提升长时长作品的收益潜力。
字节的短剧矩阵为“短剧铁三角”:红果做精品化探索,木叶攻下沉市场,咸柠抓垂直人群,覆盖全年龄段用户。但这几个仅复制免费看剧模式,对比阅文IP的精品化改编、快手的会员生态,缺乏差异化竞争力,反而可能分流抖音向红果的核心流量,陷入防御成本高企的困境。
另外,内容同质化,让闭环效率催生出了创作枷锁。
番茄系闭环的高效分发依赖数据驱动,导致创作陷入“流量安全区”。
这一问题被《2024年微短剧行业白皮书》明确指出:行业超80%短剧采用“总裁虐恋”“重生复仇”等13种固定模板,形成工业化流水线生产。
不过从今年1-8月的情况来看,这样的情况有所改善。数据显示,投资超100万元的精品剧数量显著增加,形成“头部化提质+冲量式试水”的双轨策略。
可以看到,短剧下半场的竞争,已从单点流量争夺升级为生态韧性比拼。字节的番茄系闭环仍是核心资产,但阅文IP爆款、快手会员模式等行业变化,暴露了这个闭环在差异化、变现、合规上的短板。
要突破挑战,需在效率与创新间找到平衡:既要借鉴《西城无小事》的现实题材创作经验,激活番茄IP库的多元价值,建立新题材流量扶持机制。唯有如此,闭环优势才能从“增长引擎”转化为真正的“护城河”。
4001102288 欢迎批评指正
All Rights Reserved 新浪公司 版权所有
