跟一位导演朋友聊到三国题材剧集开发,我突然想到还没有以吴国为主视角的文艺作品,要不我来尝试做下云编剧。
然后我就跟腾讯元宝和ChatGPT进行了多轮对话,不断下达指令和修改建议。结果从来没写过非虚构,更未曾涉足文艺作品创作的我,竟然还真用AI写成了个剧本,把我自己都给震惊到了。
比如第一集就该从孙策遇刺身亡,孙权临危受命开始,后面不断展现人物结构。最终采用“四幕结构 + 地理演进 + 编年体事件”模式,整合政治成长、战争谋略、女性群像与地缘战略发展。

这个剧本应该以孙权为主视角打开,但希望在三国题材里写出新意。
比如文艺作品少有人写守成之君,当然孙权也未必是守成。曹魏和蜀汉都是以中原为尊,但孙吴一开始就是汉朝边缘诸侯,从孙权视角可以去写魏蜀吴之外的边缘,比如从据险长江到向南越和大海开拓(征服台湾)。

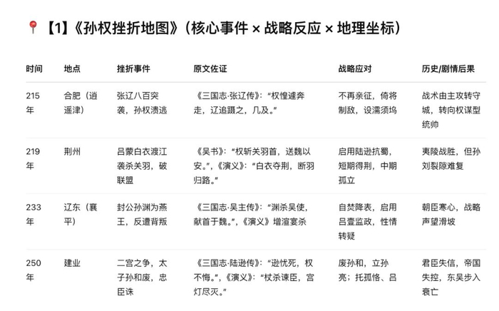
写孙权一生的挫败和他的改变。写逍遥津的失败、孙刘联盟的破裂、辽东外交的崩塌和晚年不设太子频繁变更的二宫之争。

写他性格演化曲线,从早年敬贤纳谏的托孤少年 → 权谋权衡的自信君主 → 多疑孤立的沉疴孤王。
虚心纳谏:信任权臣 → 建功江东
权谋制衡:借势图荆 → 成败相倚
自信过重:拓海犯边 → 战略失足
反噬众臣:疑忠害子 → 国基尽毁

三国故事里吴国有最多的女性故事,而且每一位女性角色都可以成为剧情不可或缺的推动力。

这里面可能最有意思的是孙权跟四大都督的命运交叉关系。以赤壁、荆州、夷陵三大战役为轴,穿插孙权与周瑜、鲁肃、吕蒙、陆逊四大都督的君臣戏码,强化人物关系张力。展示每位核心将领命运如何彼此交错,并对孙权治国路径产生实质影响。

通过四任都督的更迭,揭示孙权统治逻辑的演变:
周瑜时期:信任外放,以才取人。

鲁肃时期:战略制衡,理想主义。

吕蒙时期:实用至上,道德让位。

陆逊时期:猜忌内敛,权术噬心。

🎬初版剧本大纲(30集全)


第1集:孙策遇刺托孤,孙权仓促继位,张昭、周瑜两派政争初显
主要人物:孙策、孙权、张昭、周瑜、吴国太
场景/转场:托孤殿前 → 孙策病榻 → 张昭书房
第2集:张昭授《礼记》训政,孙权初学为君,母吴国太调和权臣
主要人物:张昭、孙权、吴国太
场景/转场:书斋讲学 → 宫内训政
第3集:平定山越,朱然初显身手,孙权展现安内之能
主要人物:孙权、朱然、甘宁、孙桓
场景/转场:山越密林 → 战后犒赏 → 孙权阅兵
第4集:顾雍建议迁都,孙权定都建业,建构吴国政权核心
主要人物:顾雍、孙权、张昭
场景/转场:政议大堂 → 渡口巡察 → 建业奠基仪式
第5集:建业论政,张昭主降、周瑜主战,孙权初显权衡能力
主要人物:张昭、周瑜、鲁肃、孙权
场景/转场:建业议政 → 周瑜练兵 → 孙权夜思
第6集:孙权御驾亲征合肥,张辽突袭,孙权败走逍遥津
主要人物:张辽、孙权、凌统、陈武
场景/转场:合肥城外 → 逍遥津战场 → 孙权夜逃
第7集:吴国太调停群臣,步练师入宫,孙权私情与政事初交织
主要人物:吴国太、步练师、张昭
场景/转场:宫中调停 → 后宫初见 → 宫灯剪影
第8集:赤壁前夜,孙权定计联刘抗曹,焚张昭降表,一战成名
主要人物:孙权、周瑜、鲁肃、张昭
场景/转场:战前寝宫 → 火攻筹谋 → 联刘决断
第9集:鲁肃献榻上策,孙刘联盟稳固,荆州借予刘备
主要人物:鲁肃、孙权、刘备、关羽
场景/转场:榻前论策 → 江边结盟 → 关羽拒礼
第10集:吕蒙白衣渡江,朱然截击关羽,荆州归吴
主要人物:吕蒙、朱然、潘璋
场景/转场:江岸渡江 → 城头截击 → 关羽就擒
第11集:孙权遣使送关羽首级,鲁肃抚棺自泣,孙尚香断盟
主要人物:孙权、鲁肃、张昭、孙尚香
场景/转场:送首殿堂 → 鲁肃独白 → 孙尚香归家
第12集:孙尚香归吴,孙权与刘备正式反目,步练师安抚民心
主要人物:孙尚香、步练师、孙权
场景/转场:甘露寺追忆 → 宫中争执 → 孙尚香投水
第13集:陆逊大破刘备于夷陵,火烧连营定江东之安
主要人物:陆逊、刘备、朱然
场景/转场:山谷设伏 → 火烧连营 → 追击中止
第14集:朱然死守江陵,六月不降,东吴巩固西线
主要人物:朱然、曹休、孙权
场景/转场:江陵城防 → 敌军夜袭 → 朱然誓死
第15集:诸葛瑾与诸葛亮江心对弈,孙权谋联蜀之道
主要人物:诸葛瑾、诸葛亮、鲁肃
场景/转场:江上小舟 → 棋局谈判 → 孙权观象
第16集:孙权称臣曹魏以避蜀锋,吴蜀关系彻底破裂
主要人物:孙权、曹丕、张温
场景/转场:使臣谈判 → 朝堂称臣 → 私下愤懑
第17集:孙权黄龙元年称帝,步练师病重,顾雍主持朝政
主要人物:步练师、顾雍、孙登
场景/转场:称帝仪式 → 步练师病榻 → 顾雍代政
第18集:步骘出使岭南,推行柔政安蛮,南疆初定
主要人物:步骘、南蛮酋长、陆抗
场景/转场:岭南议合 → 竹林谈判 → 交州地图
第19集:卫温出征夷洲,染疫而归,台岛远拓失败
主要人物:卫温、诸葛直、孙权
场景/转场:东冶船厂 → 夷洲登陆 → 疫病爆发
第20集:册封公孙渊为燕王,辽东外交梦碎,孙权焚降表
主要人物:张弥、许晏、公孙渊
场景/转场:辽东王庭 → 燕王册封 → 使团被杀
第21集:顾雍与孙权法度之辩,帝王与法家矛盾初现
主要人物:顾雍、孙权、张昭
场景/转场:宫廷法议 → 旧律新案 → 顾雍罢归
第22集:诸葛恪受训陆逊营中,六韬误读引发师徒冲突
主要人物:诸葛恪、陆逊、孙权
场景/转场:军帐受训 → 战术交锋 → 夜谈争执
第23集:孙权反思海洋战略,江海梦断,内政转入深宫
主要人物:孙权、胡综、宫女
场景/转场:江边沉思 → 焚图落泪 → 步练师幻影
第24集:陆逊十三道血书谏阻废太子,忠而不得,忧愤而亡
主要人物:陆逊、孙和、孙权
场景/转场:朝堂谏阻 → 孙权退信 → 陆逊憔悴
第25集:朱然箭雨守城,功高遭忌,孙权开始猜忌宿将
主要人物:朱然、曹魏将、孙权
场景/转场:箭雨守城 → 孙权设监 → 朱然怒叹
第26集:孙和孙霸储位之争,全公主挑拨加剧内斗
主要人物:孙和、孙霸、孙鲁班
场景/转场:宫中内斗 → 孙权犹疑 → 步练师回忆
第27集:全公主伪造陆逊谋反血书,孙权彻底误信谗言
主要人物:孙鲁班、陆逊、胡综
场景/转场:血书密谋 → 宫女伪证 → 孙权杀信
第28集:诸葛恪北伐失败,孙权以蜜橘设宴诛之
主要人物:诸葛恪、孙峻、潘淑
场景/转场:北伐失利 → 宴中惨死 → 全公主回眸
第29集:孙权夜焚海图与降表,自知帝业将终,病入膏肓
主要人物:孙权、步练师幻影
场景/转场:长夜焚图 → 梦回赤壁 → 病榻叹息
第30集:孙权病逝,江水潮退,吴国终局,江东往事如梦
主要人物:孙亮、全琮、江东士民
场景/转场:灵前长拜 → 长江退潮 → 江东终幕
上面大纲都显得有模有样,然后我让AI先写了夺回荆州斩杀关羽的剧情,有些细节和人物反应,比如孙权得知关羽被杀的消息,还需要再调整。但整体感觉可以围绕这些再优化。
第一集:荆州归属交涉
场景一:东吴朝堂:索取荆州
场景张力: 建安二十年(公元215年),刘备攻取西川有成,孙权急谋荆州归属。东吴朝堂上群臣就荆州归还问题激烈争论:谋士与将领意见对立,一派主张强硬讨回,一派担心破坏孙刘联盟。孙权居中倾听,既顾念同盟抗曹大局,又不甘心战略要地长期旁落,引发朝堂内部张力陡增。
核心对白:
张昭 (肃然):“刘备既得益州,理当履约归还荆州。我东吴再不索取,只会坐失良机!”
鲁肃 (稳重):“然盟约在前,若骤然兴师逼取,曹操必坐收渔利。宜先礼后兵,以保联盟之谊。”
孙权 (环顾众臣,斟酌):“孤知荆州不可不取,亦知兵戎相见后患无穷。可遣使与刘备交涉,晓以利害,务求和平了结此事。”
导演提示: 东吴议事厅内陈列着巨幅沙盘地图,荆州板块以醒目颜色标示。孙权高座堂上,神情凝重。张昭出列慷慨陈词,鲁肃则缓步上前温言谏言。摄像机在群臣与孙权之间切换,用特写表现孙权握拳沉思的细节,体现其进退两难的心理。场面调度上,激进派与缓和派站位分明,形成朝堂中对峙的态势。
场景二:荆州边境:单刀赴会
场景张力: 湘水河畔临时帐幕中,吴蜀双方展开荆州归属谈判。关羽奉刘备之命前来会晤,仅携青龙偃月刀独自入席,表现出“不畏吴军”的强硬姿态。鲁肃率东吴使团迎对,心知关羽傲气难驯,席间言辞试探与争锋暗涌。一边是关羽维护刘备既得利益寸步不让,一边是鲁肃为东吴寸土必争据理力陈,谈判剑拔弩张。
核心对白:
鲁肃 (拱手寒暄):“云长豪迈过人,单刀赴会令肃钦佩。我主公愿以大义相待,但荆州一事盼贤兄给个说法。”
关羽 (抚须沉声):“荆州暂托刘皇叔保管,自有约定在先。若孙将军不忘盟约,当知此举于理不合。”
鲁肃 (语气急切):“当日联刘抗曹非易,然盟约亦约定彼得川蜀则还我荆州。今皇叔已有西川基业,岂可食言?”
关羽 (眉目一厉):“我大哥坐定西川未久,北有曹贼虎视,荆州关乎我蜀汉安危,断不能弃!” (拍案而起) “鲁子敬,莫非尔等要撕盟相向不成?”
导演提示: 帐中置一圆桌,关羽的青龙刀就横放桌上显眼处。鲁肃身后仅带寥寥随从,但帐外江边暗伏周泰等一队东吴甲士以防不测。对话中关羽忽然拍案,刀锋微颤,吴营护卫握紧兵器上前半步,气氛瞬间紧张。镜头特写关羽浓眉竖起、鲁肃额间冷汗,然后缓缓拉远,露出帐外双方伏兵对峙的场景。最终鲁肃强压怒火,将剑拔弩张的气氛稍稍化解,让关羽安全离去,暗示谈判无果但双方暂时克制。
场景三:孙权内室:进退两难
场景张力: 夜深人静,孙权独坐内室对烛凝思,白日谈判陷入僵局的情形萦绕心头。荆州问题一时难解,继续相争恐失同盟,不争又恐贻误江东发展,孙权内心矛盾激荡。此刻他既要消化关羽强硬态度带来的挫败感,又要拿定接下来的策略方针,个人心理压力与责任感交织。
核心对白:
孙权 (低语自问):“兄长在世,会如何抉择?荆州一隅,值否破盟开战?” (长叹一声) “曹操虎狼环伺,我东吴切不可自损羽翼……然坐视刘备坐大,又焉能心安?”
顾问 (陪侍在侧,小心试探):“主公,此事也许可权且隐忍。刘备刚得西川,根基未稳,日后或有转机。暂守联盟,待他日形势有变,再谋良策未迟。”
孙权 (凝视地图,眼露坚定):“孤明白轻重。先与刘备议和退让,是权宜之计;但东吴决不会放弃收回荆州的志向!”
导演提示: 孙权书房陈设简朴而威严,墙上悬挂孙坚、孙策画像凝视着他。孙权坐于案前,烛火摇曳映出他凝重侧影。导演以推近镜头展示孙权眼含泪光又坚定决绝的神情,再缓慢拉远,露出案上摊开的地图——孙刘以湘水为界各守一侧 。顾问轻声进谏时,孙权微微颔首,但当镜头转向孙策遗像,他目光转为坚毅。最终他一挥笔在地图上圈定江南地界,象征东吴暂且退让,同时暗示其内心收复失地的决心未泯。
第二集:关羽拒还荆州
场景一:东吴军营:关羽北伐
场景张力: 建安二十四年(公元219年)盛夏,关羽率军北伐曹魏,大败曹军于樊城下,威震华夏。东吴大营内将领们收到关羽水淹七军、斩杀庞德的捷报后,既有称赞又怀隐忧:关羽声威日隆,蜀军独大,日后恐难制衡。孙权召集吕蒙、陆逊等讨论对策,席间意见再次分裂——有人提议趁关羽北伐、后方空虚之机夺回荆州,有人主张观望静待以免背信弃义。孙权必须在联盟与利益间做出抉择,营帐内气氛紧张。
核心对白:
将领甲 (振奋):“关羽连破曹军,正是天赐良机!此刻荆州空虚,我军出击必可一举收复失土!”
陆逊 (冷静分析):“然关羽毕竟盟友,此举一旦传扬,天下将谴我东吴乘人之危,恐失信于各方。况且刘备尚在,翻脸后果不堪设想。”
吕蒙 (抱拳请命):“主公,盟约固然重要,但关羽嚣张自恃,早对我东吴无半分敬畏。如坐视不理,他凯旋后更难对付。不如先礼后兵,遣使劝和或结亲,探其虚实;若再受拒辱,乃天予良机,可无负盟义之名。”
孙权 (目露决断):“传孤命:即刻备妥礼物,由诸葛瑾为使,前往关羽营中致意提亲。且令各军秘密整装,伺机而动——不求战,但亦不惧战!”
导演提示: 此场设在夏口附近的东吴中军大帐,地图上以红蓝旗标注关羽北伐态势。孙权居中,左右分坐主战派与主和派将领,各人神情或兴奋或忧虑。导演运用环形运动镜头围绕众人,突出激辩的紧张气氛。吕蒙起身请命时,镜头切至他的手轻按在地图荆州处,意示夺取之决心。孙权下令时背景隐隐传来战鼓低鸣,暗示风雨欲来。
场景二:关羽大营:怒斥来使
场景张力: 樊城前线关羽营帐,东吴使者诸葛瑾奉命前来议和兼提亲,希望以联姻巩固孙刘盟好。关羽正在攻城之际听闻此事,本就心烦,加之对孙权存有轻视,遂对联姻建议大为恼火。使者言辞恭谨,而关羽傲气凌人,双方言语交锋充满火药味。最终关羽以侮辱性言语逐客,东吴使者碰壁,联盟关系急剧恶化。
核心对白:
诸葛瑾 (和缓微笑):“关将军神威,樊城捷报频传。我家主公深感钦佩,更有意与将军结为秦晋之好——令公子与将军千金结亲,以睦两家,不知将军意下如何?”
关羽 (抬眉冷笑):“嘿,吾虎女安肯嫁犬子乎!孙仲谋这是何意?莫非见我连胜曹贼,想来攀附不成?”
诸葛瑾 (连忙赔礼):“将军息怒!孙将军绝无他意,实为两家世代交好计…… ”
关羽 (拂袖起身,大喝):“休要多言!樊城未下,你吴寇倒惦记起联姻来了?回去告诉孙权,待我灭了曹贼,自会同刘皇叔论及荆州之事!”
(关羽拔刀半出鞘,直视使者)
导演提示: 关羽营帐内插满“汉寿亭侯”大旗,帷幕一侧悬挂着他方才缴获的曹军降将于禁的兵刃,彰显其刚立下的大功。诸葛瑾进入帐中时毕恭毕敬,言谈举止谨慎谦和;关羽则负手而立,居高临下。交涉过程中镜头紧跟关羽表情,从最初轻蔑到愤怒,一拍桌案时给出特写,震得灯火摇曳。诸葛瑾被呵斥后神色尴尬,慢慢起身退出,大帐门帘刷地落下,将两军和谈的最后希望隔断在门内。镜头定格在关羽横眉怒目、胡须抖动的形象,隐喻孙刘联盟的裂痕。
场景三:孙权营帐:决意出兵
场景张力: 东吴中军营帐,诸葛瑾折返,向孙权与众将回报关羽羞辱拒婚经过。孙权闻言勃然大怒,拍案而起,当即决心出兵讨伐关羽,以雪耻夺地。此刻孙权内心的隐忍彻底转化为果断,其个人威权在震怒中展现无遗。众将领群情激奋,战意高涨,同时也深知此举意味着与刘备决裂,场面在复仇激情与理智顾虑间拉扯,但最终以孙权的强硬决断为主导。
核心对白:
诸葛瑾 (跪地请罪):“主公,臣不辱命,将关羽之言一字不差转述——” (语气犹豫) “关羽他…他出言不逊,称‘虎女岂能嫁犬子’,全然不将主公放在眼里!”
孙权 (怒拍案几):“放肆!区区关羽,安敢辱我至此!诸将听令——立即点齐兵马,随吕蒙袭取荆州!孤必要让关羽为傲慢付出代价!”
张昭 (一脸忧色,上前劝道):“主公三思!此举一出,刘备必与我等势不两立。应先联络曹公,共谋其事,以免腹背受敌。”
吕蒙 (抱拳领命,沉声道):“末将愿为先锋,定不负所托!关羽轻敌,我军可秘策制胜。还望主公下定决心,勿失战机!”
孙权 (挥手打断张昭,厉声):“曹公那边,自有孤去计议。诸军即刻暗渡长江,隐蔽行军——务必出其不意!关羽负我盟义,休怪孤反戈无情!”
导演提示: 孙权拍案起身的瞬间,镜头快速推近他的脸,只见其双目圆睁、怒火中烧,对比此前隐忍形象反差强烈。帐中烛火受到气流影响剧烈摇曳,映照在每个将领脸上,都燃起复仇的战意。张昭上前时,孙权大手一挥,制止了劝谏,镜头跟随其手势转向吕蒙坚定的表情。背景中隐约可见亲兵已在整装待发,兵器反射的寒光预示一场突袭即将展开。场景以孙权拔出佩剑指向北方结束,象征东吴对关羽的正式反击。
第三集:袭取荆州
场景一:吕蒙白衣渡江
场景张力: 初冬时分,吕蒙率东吴精兵乔装成商旅,“白衣渡江”奇袭荆州。此刻关羽正全力攻魏无暇南顾,荆州守军松懈。场景营造出一种紧张的潜伏气息:数十艘民船随波静驶,甲士藏于舱中屏息静气,江面暮色沉沉,吴军即将一举夺取敌后重镇。张翼、丁奉等将领心中虽有担忧,但皆被吕蒙以眼神坚定示意,要求绝对静默。冲突点在于奇袭能否不动声色成功登陆,一旦走露风声将功败垂成。
核心对白:
副将 (低声):“都督,大军易容而行,若被巡哨发现,恐前功尽弃……”
吕蒙 (沉稳一笑):“全军切记,不得扰民,不杀一人。荆州百姓向慕我主宽仁,务必令他们察觉不到兵戈异动。”
士兵甲 (压低嗓音兴奋):“江对岸就是江陵城了!末将请命,破城之后愿为前锋直取关羽眷属!”
吕蒙 (侧目肃声):“不得妄动!记住,我们是来收民心的,不是来屠城的。违令者,军法从事!”
(众将士齐声低应 “诺”,目光坚毅)
导演提示: 江面昏暗,镜头从水面贴近拍摄一艘艘小船,船上满载货物和伪装的商人。远处城垣影影绰绰,防备松懈。导演以平行剪辑展现吴军与荆州守军的反差:一边是吕蒙率军屏息夜渡,一边是城内守卒懈怠或沉睡。吕蒙压低帽檐露出眼神特写,坚定而从容。船只靠岸瞬间,镜头给到吴军攀绳而上的特写,紧接着城门哨塔被迅速控制的画面。整个奇袭过程尽量静谧无声,只以配乐心跳般的鼓点增强紧张感。成功夺城后,吕蒙挥手令士兵安抚城中百姓,不扰民宅,为后续巩固打下基础。
场景二:江陵城内:计擒关羽
场景张力: 荆州陷落后,吕蒙进驻江陵城指挥全局,孙权亦率后续大军进占。东吴诸将欢欣鼓舞,唯孙权冷静下达后续部署:务必擒获关羽父子,斩草除根。此刻冲突在于战功喜悦与未来隐忧的交织:部分将领以为大局已定,而谋臣提醒关羽尚未伏诛,刘备必然震怒。孙权在众人面前展现出统帅的远见与冷峻,决意除掉关羽以绝后患,同时开始考虑如何应对刘备的报复。
核心对白:
陆逊 (拱手贺捷):“恭喜主公,荆州失而复得!我军兵不血刃连下数城,关羽后方土崩瓦解,实乃天佑东吴!”
孙权 (微笑点头后神色转肃):“诸位辛苦了。然而关羽虎踞北疆多年,若让他逃脱,此人将成为心腹大患。”
吕蒙 (上前一步):“末将已遣潘璋、朱然等沿路设伏。关羽父子仓皇南逃,粮草不继,疲军必经由临沮小道,我军埋伏可一举擒之。”
张昭 (忧心忡忡):“主公,关羽毕竟名震天下,若能生擒或策反,或许可为我所用?不若先擒下再作决断,杀或赦还请三思。”
孙权 (断然挥手):“张公不必多言。昔日曹孟德养虎遗患,几乎酿成大祸。狼子野心,岂可久养?关羽纵有万夫不当之勇,此番亦难逃天罗地网!”
导演提示: 江陵城内议事厅张灯结彩,东吴将士正在庆功,欢呼声阵阵。从欢腾场景切换到孙权与心腹围地图密议,用明暗对比突出气氛转变:厅堂外火光通明,厅堂内灯影幽暗罩在地图上。孙权目光死死盯着地图上关羽可能退却的路线,用手中的纸扇一点临沮方向,示意伏兵计划。镜头捕捉到陆逊、吕蒙等人听令时佩服而会意的神情,也扫过张昭略显忧虑的脸。孙权引用“养虎遗患”典故时语气坚决,背景音乐低沉强调其绝不姑息的态度。
场景三:孙权军帐:胜利与隐忧
场景张力: 临沮伏击成功的消息传来,关羽父子被潘璋部将马忠所擒并就地斩首。夜幕下,孙权于大营帐中独酌清酒,既为除掉心腹大患而长舒一口气,又为亲手斩断孙刘盟义而若有所思。胜利的喜悦在此刻显得复杂:东吴扩大了版图,但也预示着与蜀汉决裂后的新危机。孙权内心波澜再起,思虑着下一步战略,个人情感在豪迈与隐忧间摇摆。
核心对白:
孙权 (举杯自语):“关羽授首,荆州底定。这一仗,孤总算为江东除了心腹大患!” (苦笑) “然刘备岂会善罢甘休?盟友成仇寇,此后山河动荡,只怕又有得忙了……”
鲁肃 (隐约幻影,仿佛劝诫):“主公英明,只是往后切记安抚军民,修养国力,勿令百姓再受战火之苦。”
孙权 (凝望酒中倒映的自己):“孤亦知民生为重。这荆州之地,得之不易,当善待其民,以示东吴怀柔四方之意。” (语气转毅然) “至于刘备…他若来犯,我亦当奉陪到底!江东儿郎何惧之有!”
导演提示: 孙权独坐军帐,中景显示他背对营帐门口,远处月光投进帐内一隅。孙权端起酒杯,神色在火光下时明时暗。导演采用主观镜头表现孙权的心理活动:他仿佛看见鲁肃等故去旧友在面前谏言,又仿佛看见关羽亡魂一闪而逝,使他久久凝视杯中倒影。最终孙权猛然收起幻影杂念,将酒一饮而尽,起身走向帐外。镜头跟随他掀开帘帐,只见远方荆州城火光与月色交织,他背负双手站立良久。背景音乐响起恢弘而带一丝怅然的旋律,为本集结尾,预示下一阶段孙刘对抗的序幕已经拉开。
4001102288 欢迎批评指正
All Rights Reserved 新浪公司 版权所有
