
文:Orient Ye
来源:Foodaily每日食品(ID:foodaily)
封面图来源:茶颜悦色、来伊份、佳禾
脆皮年轻人开始把“拉屎自由”当作人生幸福标杆,而他们的养生第一步,往往从调理肠胃开始。
益生菌,这个曾经陌生的名词,如今已是小红书和抖音上的高频搜索、讨论词汇,撑起了一个超过千亿规模的市场
[1]
。
作为大健康领域最受瞩目的赛道,益生菌的热度不仅体现在企业数量五年飙升至3000家
[2]
,更映射于市场的每个角落:新品以惊人的速度推陈出新,从传统的酸奶到补充剂、零食、饮品、糖巧..益生菌正以前所未有的广度与深度,渗透至日常消费的各类场景。

然而,一个鲜明的反差随之浮现:供给侧空前繁荣,需求侧却困惑弥漫。品牌方在“菌数”、“功能”与“上新速度”上持续内卷,而消费者却在纷繁的数字和概念中陷入选择困境,甚至心生“智商税”的疑虑。
直至今日,益生菌对大多数人而言,仍是一个充满不确定性的“可选品”。尽管中国有庞大的人群饱受肠道困扰,但益生菌的科学认知与市场渗透率,相比成熟市场仍有显著差距。
市场很热、供给很旺、消费者好奇,可为何益生菌仍是“少数人的固定选择”? 要从昙花一现的“流量爆款”,真正走向国民信赖的“健康日常”,行业必须破解的核心命题究竟是什么?那道横亘于旺盛供给与真实需求之间的 “信任之墙” ,又该如何被彻底击穿?
在近期Foodaily举办的益生菌主题创新私享会上,伊利、蒙牛、微康等产业头部企业与专家达成了一个关键共识,为上述问题指明了破局方向:下一代益生菌爆品的真正胜负手,必须回归科学本身来构建用户信任。
更具体来讲,活菌率与临床循证将成为衡量产品能否可持续增长的硬性标准,而说人话的“有效”沟通,则是将科学价值转化为消费信任的关键桥梁。
1
1000亿、10000亿...
疯狂数字背后,
益生菌下一步拼什么?
具体来看,消费者在选择益生菌时往往表现出两大痛点:
第一,是“不会选”。面对成分表上如“BB-12”、“HN019”般的天书编码,和动辄“千亿级”、“万亿级”的菌数宣称,大多数人瞬间陷入选择瘫痪。

该信哪个数字?该认哪个编号?该用什么标准评判?大多数人没有答案。笔者访谈了周边一圈,即便是食品行业从业人士,对于具体怎么选益生菌也处于模糊概念。
第二,是“没感觉”。这是更致命的一击。很多人抱着期待尝试,结果最常见的反馈却是“吃了跟没吃一样”。数据佐证了这种普遍性:近六成消费者将“功效/功能”视为首要关注点,但“无效”体验却成了复购路上最大的绊脚石。

这背后,仅仅是科普没跟上的问题吗?不,更深层的原因在于,产品的有效性本身就没有被根本性地保障。根据世界卫生组织的定义,益生菌要发挥有益作用,必须满足几个核心科学要件:足够数量的、活的微生物,并且其健康功效经过了充分验证。
然而,回顾市场现状,我们看到的却是很多产品仅停留在概念层面的内卷:
只“卷”添加量,却忽视了“存活率”。当下益生菌产品动辄宣称百亿、千亿级别,但其中有多少能活着穿越严苛的消化环境,真正抵达肠道并定植?
事实上,目前市面上大多数产品包装上的数字是出厂添加活菌数或者生产时添加数量,从生产、仓储、运输到最终服用体验,活菌在这一完整供应链中面临的活性衰减,是许多品牌在产品开发时并未真正纳入核心考量的环节。
热衷“讲故事”,却缺少最直接的“临床证据”。各种益生菌功能宣称令人眼花缭乱,但多少是建立在针对目标人群的严谨临床试验基础上?还是仅仅依赖于体外实验或模糊的“传统认知”?回顾海内外标杆益生菌爆品案例,越是商业化成功、市场普及度越高的益生菌产品,背后一定是大量的、扎实的临床循证科学。
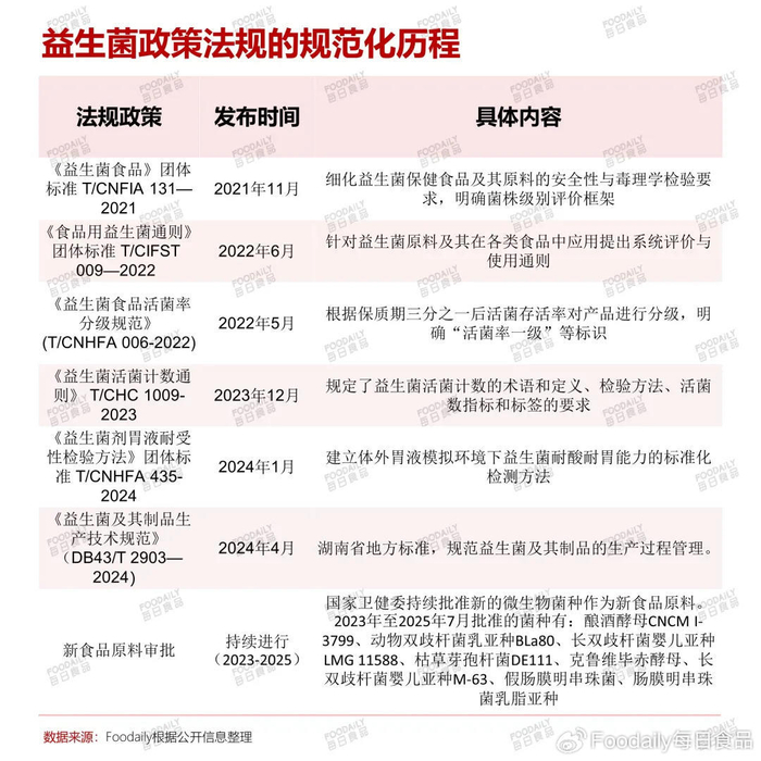
监管在追赶,但乱象已滋生。尽管《益生菌食品》等团体标准已在填补空白,但强制性的全链路监管体系尚未完全建立。这导致活菌虚标、菌株不符、夸大宣传等乱象时有发生,进一步侵蚀了消费信任。

“认知断层”、“证据断层”与“监管断层”相互交织,最终在产业与消费者之间筑起了一道坚实的 “信任高墙”。
因此,破局的方向变得无比清晰。益生菌产业的下一步,必须从浮于表面的“数字游戏”和“概念营销”,回归到产品价值的铁律上来。下一代能够赢得市场的产品,其竞争焦点必将牢牢锁定在两个可验证的硬核指标上:可验证的高活性,与经得起推敲的临床循证。
高活性,是回答“它能否活着到达并起作用”的灵魂拷问。
临床循证,是回答“它是否真的对人有效”的科学判决。
只有同时握紧这两把钥匙,才能真正解开消费者的心结,击穿信任的高墙。这不仅是产品升级的路径,更是整个行业从野蛮生长走向高质量、可持续发展的必然转折。
2
把握益生菌产业升级关键机遇,
品牌如何拿下关键赛点?
益生菌的下一个五年,赛道方向已然明朗。当“科学证据”成为下一阶段竞争的入场券,对品牌而言,真正的考验才刚刚开始:如何把艰深的科学数据,转化为消费者可感知的信任,并最终变成可持续的市场增长? 这是摆在每个玩家面前必须回答的考题。
首先,信任的基石必须建立在“硬证据”之上。在益生菌行业,证据正从少数巨头的壁垒,转变为可被获取的“战略资源”,这为不同路径的品牌都创造了可能。
对于有雄心的长期主义者,重资产投入是一条建立核心壁垒的路径——从源头筛选自有菌株,到为最终产品配方开展严谨的临床循证,构建从研发到市场的完整证据闭环。
而对于绝大多数品牌,尤其在市场切入与扩张期,借助成熟的产业资源是更高效、更敏捷的路径。幸运的是,产业上游已为构建信任提供了日趋成熟的解决方案。
针对“活性”这一核心痛点,一条覆盖从生产到定植全链路的 “活菌交付”解决方案,其技术路径和产业配套已日益清晰。
例如,微康益生菌开发的凝结魏茨曼氏菌BC99,凭借其耐受99℃高温的独特属性,突破了益生菌在热加工和热饮场景中的应用瓶颈。这类具备先天“抗逆性”的菌株,从源头为活菌交付提供了根本保障。

与此同时,一个覆盖从生产到定植全链路的活性保护系统已然成熟。在递送环节,3D包埋、多层微胶囊与纳米载体等精密技术,为菌株构建起抵御严苛消化环境的有效屏障。在终端,“双舱”剂型与冻干工艺则显著提升了产品在货架期与使用前的稳定性。
这套技术体系的可靠性,始终建立在GMP级生产质控、自动化工艺与全程温控物流的坚实基础上。这些技术进步共同构成了一套可信的解决方案,使品牌能够向消费者证明其产品中承诺的活菌,确实能“活着到达”并发挥作用。
另一方面,临床证据的“本土化”正在加速破局,其价值不止于科学适配,更在于商业效率。长期依赖国外菌株与数据的“证据断层”正在被本土龙头企业填补。以微康生物为例,作为亚洲领先的益生菌研发与生产企业,其多年来建立了规模化的自主菌种库,并持续开展针对中国人群的临床研究。在胃肠健康、运动恢复、体重管理等多个方向,微康均已积累相应的菌株与临床证据。
这种将“本土菌株”与“本土实证”同步构建的模式,为下游品牌提供了清晰、高效且可信的科学背书。并且从商业角度看,本土菌株往往意味着更清晰的专利归属、更短的研发迭代周期以及更具优势的综合成本,这为品牌在产品创新和定价策略上提供了更大的灵活空间,使其能够更敏捷地响应市场变化。
其次,真正能建立长久信任的,往往来自对生活场景的精准洞察。当“调节肠道”成为益生菌的基础认知时,把产品放进一个具体、高频的生活时刻,就能打开全新的市场空间。
我们看到,一些走在前面的品牌已经找到了自己的答案:养乐多把益生菌做成睡前的“舒压伴侣”,帮助用户放松入眠;麒麟把它变成运动后的“免疫力补给”,专门服务于健身人群;而泸州老窖则从酒文化中挖掘需求,推出酒前酒后养护的益生菌片,在应酬场景中找到了自己的位置。

这些尝试都在说明一件事:当益生菌不再只是“对肠道好”,而是变成“睡前那杯安神饮”“运动后那瓶恢复饮”或“酒桌上那粒护航片”时,它就从一个可被替代的“保健品”,变成了某个生活场景中的“刚需品”。
而最终,信任的构建不仅需要证据,更取决于品牌能否把复杂的科学“翻译”成用户能听懂、能感知的话。再前沿的研究,如果消费者看不懂,都难以转化为真实的购买与信赖。
比如达能旗下的益生菌酸奶品牌Activia,在其官网的沟通就很直接明了:它不罗列复杂的菌株数据,而是明确告知消费者——如果每天食用两次并持续几周,同时配合健康饮食与生活方式,其产品“可能有助于减少轻微消化不适的频率”,例如腹胀、胀气等。这种把“技术语言”转化为“体感承诺”的方式,让消费者一眼就知道自己为什么需要它。
更进一步,Activia通过多样化的沟通与互动设计,让“有没有用”变得可被体验、可被验证。例如,Activia曾发起“14天肠道健康挑战”,鼓励消费者亲身见证变化;甚至创作“肠道健康字母歌”等趣味内容,在轻松互动中强化“喝Activia=肠道健康”的认知。当消费者能够通过这些方式感知效果、获得反馈,一次尝试就更可能转化为稳定的日常选择。
总结来看,当前益生菌产业的升级机遇,从根本上说,比的不是谁的声音更大,而是谁的信任地基打得更牢,对于品牌而言,成败将取决于它能否系统性地完成从“科学实证”到“消费认知”的完整闭环。
3
小结
在信任重构的竞跑中,益生菌产业的下一次蝶变迸发正在来临。
未来的行业引领者,或许并非品牌声量最高的玩家,而是那些掌握了“中国菌种”核心资源、能提供“黄金标准”证据链和制造保障的“科学解决方案平台”。
中国益生菌的故事,从下游的“品牌营销战”,演变为一场贯穿上中下游的 “科研与供应链的深水区竞争”。谁能笑到最后,我们会持续关注。
参考资料
[1] 根据欧睿国际数据,中国益生菌消费市场规模以每年11-12%的速度增长,预测2026年将有望达1377亿元
[2] 天眼查上以“益生菌“为关键词检索到的相关企业数量
4001102288 欢迎批评指正
All Rights Reserved 新浪公司 版权所有
