
技术“定价”时代,科技创新潮流始终是全行业关注的焦点。
辞旧迎新之际,我们不仅看到长寿科学在改变美妆科研的底层逻辑,也看到AI正加速升级科研效率。面向将至的2026,我们也发出疑问,PDRN在市场的大火是否会掀起新一轮的成分热潮?胶原蛋白和多肽类成分还有哪些深度挖掘空间,越来越多企业开始布局感官科学,又在释放怎样的信号……
然而,一个个巨大问号的背后,在概念和技术风潮之外,或许我们最应该讨论的其实是,美妆科研与消费者关系的质变方式,以及产品价值交付的全新模型。
长寿科学入局正当时
长寿科学正在以肉眼可见的速度,改写美妆科研的底层逻辑。
南方科技大学医学院/前沿生物技术研究院研究助理教授吕宇轩在《FBeauty未来迹》的专访中表示,因为翻译原因,人们认知里的“长寿科学”与英文里的Longevity存在一定差别,长寿科学是一门综合学科, 涉及衰老生物学等多门学科。
“长寿科学并不是为了追求更长的寿命,而是提升更长生命周期里的生活质量。”吕宇轩指出:基于长寿科学设计的美妆产品,不仅仅要解决即时的美妆需求。还需要着眼于消费者更长生命周期里的皮肤状态,从更深入、精准生物学角度给出长期养护和预防性的解决方案。从长寿科学的角度来看待美妆的研发会更为综合,但也要根据皮肤抗衰的需求做出相应的适配,将Cell上通用的14大衰老标志,转化为皮肤相关的基础研究。
这一观点与欧莱雅集团在近年来发力的“整合长寿科学™”不谋而合。欧莱雅布局长寿科研的核心理念是从症状改善到根源干预,从基础功效活性成分到独家生物活性因子,从单一维度抗老到系统整合长寿。
为此,欧莱雅科研人员从结构改变、代谢功能紊乱、信号传导障碍3大方向,将DNA不稳定、表观遗传学改变、微生态失衡等9大皮肤相关路径整合为一个与皮肤长寿深度关联的“美妆长寿之轮”。

从科研转化的角度来看,欧莱雅集团以此为抓手系统性整合过去所有的皮肤抗老科研的相关成果,形成一个大而全的基础研究体系壁垒,并迅速为旗下品牌接入更多与之相关的技术成果,快速抓住新的成分和市场热点。
对于大多数企业和品牌而言,入局长寿科学则是一条更具体的路线。
一方面,企业可以根据自身品牌定位的科研方向,用更精准的方式,从线粒体能量、细胞自噬、慢性微炎症等2-3个相关基础研究体系着手建立自身的长寿科学理论体系。例如雅诗兰黛集团会从长寿基因Sirtuins的角度切入长寿科学。
另一方面,长寿科学的基础研究体系更为深入,需要大量专业的皮肤医学、制药科学以及AI的应用,快速解决科研体系的“基建”问题。吕宇轩表示,虽然美妆与医药的科研目标不同,但许多医药研究的方法和体系可以带到美妆技术领域,实现技术的通用。
AI基建迎来“加速度”
AI正在从方方面面应用到美妆领域,并大幅加快美妆科研的进程。在过去的一年里,欧莱雅、联合利华,蜜丝婷、欧诗漫等均发布了AI相关技术的应用成果。
联合利华美妆与健康事业部北亚研发负责人韩磊在《FBeauty未来迹》的专访中对AI的应用做出这样的判断:“AI在三五年左右会从根本上改变行业竞争格局。它在活性物发现、研发流程方面都会以令人难以想象的速度发生变化。”据悉,目前联合利华中国75%的产品从立项到上市,周期控制在6-10个月。
欧莱雅集团全球研发、创新和科技事务副首席执行官Barbara LAVERNOS也告诉《FBeauty未来迹》:“传统模式下,我们一年才能检测10~20个分子。而在过去几个月里,在AI驱动下我们已完成150个分子的评估。”
不可否认,AI是一个科研效率提升工具,甚至在一些因为成本和研发周期限制的研究领域能够发挥“奇效”。例如在成分开发领域,AI与网络药理学的结合已经被广泛应用于中医药成分的研究和开发,并被作为探索成分、靶点和药效之间复杂关系的有效工具。

虽然AI是一个提质增效的必要工具,但美妆企业还要看到,AI本身也是另一项科研基建,需要基础数据和大量投入。
一方面,AI是一个高效的统计学工具,统计结果的准确性取决于美妆企业或者公用数据库在此间积累大量真实有效的数据,这意味着需要将大量企业科研的技术成果数字化。另一方面,AI算法的科学性和准确性也需要培养和调教,让干实验预测和湿实验的准确度提升。有企业已经发现,直接应用公用数据库进行算法研究很难达到理想的准确度,必须结合自身科研数据才能实现更高准确度的AI模型预测。
这意味着,AI干实验预测的算法准确度也是未来的竞争方向之一。在人均AI含量不断提升的当下,大量基础研究和科研数据积累,才是企业科研创造具有自身识别度和差异化AI模型的关键所在。
超分子玩转美妆成分“乐高化学”
诺奖的加持,让超分子技术在美妆行业迎来应用热。
与人们熟知的分子改性不同,超分子研究的是两个或两个以上的分子通过非共价键作用力相互识别、结合,从而形成具有特定结构和功能的、更为复杂有序的分子聚集体的过程,常被形象地称为“乐高化学”。

截至目前,超分子技术已在头部企业中率先应用。例如欧莱雅、资生堂等均将超分子技术应用于功效成分的递送。其中,理肤泉更是业界首个采用【B5+红没药醇】共体超分子的品牌。
基础颜究创始人三亩在接受《FBeauty未来迹》采访时表示,“超分子技术的核心优势在于其‘广谱性’,能够根据不同目标实现促渗、缓释或稳定等多种功能”。这也意味着,超分子技术可以帮助一些“过气”的英雄功效成分实现焕新。
其实,超分子技术的应用不仅局限于护肤,在洗护、身体护理等品类中也可以实现拓展。关键在于找到合适的应用场景,在复杂配方体系及长期储存条件下的稳定性保障,这对生产工艺和质量控制提出了极高要求。
但目前行业仍对超分子相关技术存在一定质疑,主要集中在超分子技术缺乏展示配方中结构稳定性的对比数据以及最终的人体功效测试报告,证据链存在断层。而杉海创新对此表示:“真正的超分子,是‘看得见’的科学,应具备从分子设计、结构鉴定到配方稳定性及功效数据的完整证据链。”
PDRN同时进入“应用爆发期”和“研发深水区”
今年最火爆的成分非PDRN莫属。
前有绽媄娅突破涂抹式PDRN透皮技术瓶颈,后有巴黎欧莱雅和兰蔻两大核心品牌相继入局,而欧莱雅中国研发与创新中心在进博会期间发布的《多聚脱氧核糖核苷酸(PDRN)护肤应用:科技与创新白皮书(2025)》,更似打响了PDRN冲刺赛道的发令枪。
据《FBeauty未来迹》了解,计划在2026年加入这一赛道的品牌会更多,有望在今年内上半年形成又一波新品小高峰。从产品形态看,从面膜、次抛精华等相对热门的品类入手,以低单价、高频实用、粘性强的品类迅速抢占份额。值得一提的是,韩国PDRN的核心品牌丽珠兰也被传将进入中国丝芙兰,深入成分的“主权”竞争。
市场端百花齐放的背后,PDRN 的研发实则已进入深水区,开始卷起来了。
一方面,医美使用的PDRN大多为动物来源,但涂抹式PDRN来源可以更丰富,功效也可以更多元化,例如绽媄娅还在进一步布局益生菌源、植物源等多来源PDRN实现功能差异化。

另一方面,PDRN自身还有更多的开发空间。例如华熙生物注册了特定序列PDRN的专利,通过对PDRN基础原料核酸的特定排列,实现精准功能设计。
但PDRN在美妆市场的应用时间并不算长,不少美妆企业在其透皮性能、功效性能、安全性上还缺乏验证。上述《白皮书》也指出,PDRN的原料质量缺乏统一的标准。目前,PDRN原料在物种来源、制备工艺、片段大小等关键参数上缺乏行业统一标准,导致原料质量参差不齐,功效稳定性难以得到保障。
同时,目前PDRN原料的应用成本仍然较高,未来更多来源于PDRN产能的释放,会进一步加快这一类产品的渗透率,但市场节奏的加快,正在迫使更多品牌涌入这一市场,进一步成为少数科研企业与大量跟风品牌之间的市场竞速赛。不过,最终胜利会属于功效积累研究更为透彻的品牌。
蛋白功能化成为新出路
作为近年的热门成分,重组胶原蛋白类原料迎来“技术迭代期”。
绽妍生物原料研发总监侯增淼对《FBeauty未来迹》表示:功能蛋白是未来的重要方向,功能蛋白的重要性体现在“功能化”。
“过去蛋白原料多为基础成分,如今通过精准的序列设计与结构优化能直接解决皮肤抗衰、修护等具体问题,这种功能化设计不仅提升了蛋白原料的应用价值,还能满足不同场景下的细分需求。”侯增淼表示,功能蛋白的应用将朝着更精准、更高效和智能的方向发展。

事实上,医美填充材料转为功效原料的“功效化”已经成为行业的共识,但各大企业的实际操作手法却具有大量差异。
例如,巨子生物针对ECM开发的另一关键胶原蛋白亚型——重组I型α1亚型胶原蛋白冻干纤维。获批获NMPA。而绽妍生物则是通过重组贻贝粘蛋白与重组人源化胶原蛋白为核心的技术体系,在原料量产、原料功效机理研究、透皮研究等领域突破,开发出针对皮肤修护、敏感、长痘、色素沉着等不同的解决方案。
在渗透技术方面,不久前,福瑞达生物股份在SCC第79届年度科学大会上发布两项技术成果,其一是细胞穿透肽融合重组Ⅲ型胶原蛋白(CPP-RHC-Ⅲ),其设计使胶原分子自带“推进器”,能轻松穿透皮肤。经Franz扩散细胞实验验证,该配方24小时后皮下渗透率提升27.5倍。
另一成果则是超分子透明质酸的胶原微球递送重组胶原蛋白,通过透明质酸和磷脂包裹和保护重组Ⅲ型胶原蛋白,体内拉曼光谱测试结果显示,通过该技术包裹的Ⅲ型重组胶原蛋白与传统重组Ⅲ型胶原蛋白相比,8小时后皮肤渗透率提高了89.51%。
整体来看,胶原蛋白的“功能化”本质是这一类成分的技术研究向“成熟期”迈进的重要阶段,这也是这一类从医美领域跨入护肤的成分共通进化路径。
“医美”成为美妆科研叙事核心
生活美容与医学美容融合已经成为2025年的一大显性趋势。
颜术品牌创始人宋为民此前在《FBeauty未来迹》的采访中表示,“我认为这是一个非常积极的趋势,反映了消费者对更科学、更有效护肤方案的追求。”
从科研角度来看,医美的强功效与生美的强科研验证正在形成有机互补,并创造大量的市场机会,甚至有业内人士大谈“美妆的尽头是医美”。

不可否认的是,医美的即时强功效背书,十分契合消费者对产品极致功效的追求,这一趋势也让许多护肤品牌坐上医美的快车。在科研端,医美化叙事表现为3大方面:
1.产品功效设计医美化。新氧集团董事长兼CEO金星对《FBeauty未来迹》表示,在消费端,消费者对“高效变美”的需求愈发明确,不再满足于缓慢见效的基础护肤,希望获得医美的即时效果,不少美妆品牌,以及面膜等相关性较高的品类,均在向医美方向探索新的可能性。部分美白产品未来的开发也会以皮秒等医美技术理念推动。
2.医美功效成分迁移。无论当下大火的PDRN、还是更加成熟的重组胶原蛋白、透明质酸等成分,均源自的医美注射应用,但都在医美领域从填充的强功效化应用,转入深度的科研式应用。医美概念是这一类成分实现“跨界”拓展的重要前提,同时不少品牌也在相关产品的开发中设计与同成分医美项目的组合功效。
3.应用场景的医美融合。生美与医美正在多个维度相互融合,绽媄娅、绽妍生物等品牌会围绕围术期提供保护与效果加成,针对性开发出术后修护、抑制皮肤应激反应,医美增效的产品并发布针对医美术后修复的临床研究成果。而欧莱雅集团的修丽可,资生堂集团旗下新生医美品牌RQ PYOLOGY律曜,以及雅诗兰黛集团旗下的倩碧,均以妆械联合的方式,跨界进入医美渠道,属于双美布局的代表性品牌。

“肽美学”开始多维分化
美妆多肽成分的应用和开发,出现了多级化的趋势。
一方面表现为多肽结构的创新。从技术层面来看,多肽分子按结构可以分为线性肽、环肽、大环寡肽、环酯肽等。环肽类成分的成功,不仅源于其本身的功效,还有相对于常规线性肽的稀缺性和差异性。
目前市面上已经出现了从环肽到球肽的结构创新,例如绽媄娅Mito-S-PDRN™超能球技术中的独家环球肽科技,能够有效抑制ECM的蛋白的酶解,促使成纤维细胞生成更多的胶原。

多肽成分科研的另一个创新方向则在于功效的深度挖掘和多肽复配矩阵。
宝洁旗下OLAY第五代超红瓶首创“三步蛋白网重构科技”应对“系统性的蛋白稳态失衡”,通过「7重王牌胜肽组合」解决功效问题。同时OLAY还联合中国香料香精化妆品工业协会发布护肤肽白皮书《中国化妆品行业胜肽应用与展望》。
多肽原料企业维琪科技今年下半年备案的几款全新成分,其中果酸肽具有促进角质剥离的作用。mini胶原肽是胶原蛋白最丰富的片段,还可以和erasin0003 形成胶原CP,以及洗护品类中的功能肽——维丝盈,具有防脱固发,头皮抗衰的作用,进一步拓宽了肽类成分的应用场景。
整体上来看,多肽类成分在市场端百家争鸣,但正因为这种多样性以及各个品牌均有亮眼的技术成果呈现,在这个竞争过热的科研赛道里,很难出现类蛇毒肽一样在消费者心中有具体功效关联的强势成分。
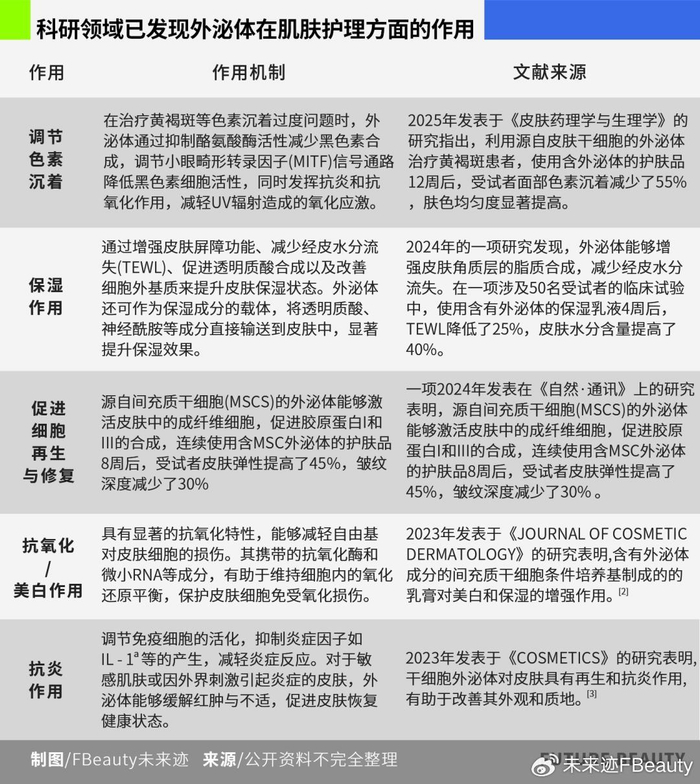
外泌体原料仍在“整装待发”
从研发角度看,外泌体(细胞囊泡)相关技术研究是真正意义上的“细胞级护肤”,甚至有科研圈的声音表示:“在新原料创新越来越难的当下,谁掌握了外泌体原料,谁就有可能掌握下一阶段的技术话语权。”
“外泌体目前正从实验室向产业化加速跃迁,未来有望成为美妆行业‘再生医学’转型的载体。”河南省科学院中原美谷产业技术研究院院长范航博士对《FBeauty未来迹》,表示“外泌体的核心优势在于与皮肤细胞的亲和性,在护肤产品驻留的有限时间内,能快速吸收起效。”

在市场端,在法规允许的前提下,外泌体无疑是为品牌创造差异化技术概念“新风口”,站在科研的角度,外泌体的功效性能提升已经在医药领域得到足够的重视,但美妆行业里哪些外泌体成分可以用,用在哪里,怎样起效,依旧需要科研企业加速攻关。
《FBeauty未来迹》整理发现,至少已有超17家美妆相关企业参与到外泌体的相关布局当中。其中包括雅诗兰黛、欧莱雅、爱茉莉太平洋等美妆巨头,以及科丝美诗、诺斯贝尔等头部代工企业,娇韵诗、绽媄娅等美妆品牌,以及上海克琴等原料商。

值得注意的是,由于“外泌体”化妆品在中国市场不合规,因此这些集团或品牌均以植物提取物或相关宣称代替。在美妆行业,植物外泌体的应用几乎占据了外泌体成分大半壁江山。
然而,植物外泌体成分也和传统植物成分面临相同的问题,在“一锅粥”式的成分中具体起效的核心成分是什么。
范航在研究中类比植物提取物研究:“其中有效成分繁多,含量高的部分容易被分离标定,并在细胞或动物实验中单独验证有效。但将所有成分混合后的相互作用及整体功效,目前难以完全计算论证,更多依赖最终复合物的人体使用效果进行市场推广。外泌体同样复杂,包含脂质、核酸、蛋白质等多种活性物质。”
当然,也有相关人士认为,植物外泌体是对过去植物类成分的“进阶应用”,但这一技术成型的核心依旧是对这类成分的精准分析对作用路径和靶点的科学分析和探索,最终保证其安全性与功效。
感官科学,让感性具象为系统科学研究
情绪与感官科学在美妆行业研究和应用显著提速,因为产品感官水平也是消费者评价产品的“第一印象”来源,好不好闻、是否易于吸收,乃至产品的包装设计,甚至会成为消费者评价产品的主要权重。
欧莱雅北亚研发和创新中心副总裁容德明在《FBeauty未来迹》专访中表示,感官科学也是未来欧莱雅集团的重点研发方向之一,“我们希望从单纯的功效驱动转向多维感官驱动的创新,因为美妆产品最终是关乎情绪的。”

感官和情绪看似主观,但在实际研究中,感官是一门严谨的系统科学,是围绕皮肤—神经—情绪路径进行深度探索,集涉及感官评价、神经科学、心理学、感官设计、配方和生产工艺、原料供应等多维度的融合科学。
一方面,美妆感官科研同样需要从对感官的精准监测与评估做起。例如在肤感层面,和产品功效评价一样,并不局限于基础的感官测评,人体肤感测评正在与精准的科学数据融合。
宝洁联合新加坡南洋理工大学、新加坡科研局共同研发了HAPSense肤感测试仪,通过智能化肤感测评仪器能够对肤感进行即时精准量化。同时,宝洁还会采用专利生物仿生皮模拟不同的人体皮肤模型,让研究人员可以快速探测不同配方在不同皮肤上的吸收性、保湿性、渗透性等,极大地提升了研究效率。
另一方面,感官与情绪、情感的链接也需要从科学维度进行精准测评。例如欧莱雅集团在评估感官体验的同时,还会进一步评估这些感官信号与消费者情绪的关系,而欧莱雅自身也正在建立一套科学的感官认知体系,针对声音、视觉、触感、使用感等多个维度进行系统研究。
花西子“多维全息AI感官行为研究系统”,该系统由花西子科创团队自主研发,通过对受试者脑电波、眼动、微表情、肢体语言等行为的实时监测,实现对“产品感官”的定性和量化分析,减少主观性影响,为产品研发提供更精准的数据。
同时,在解决方案层面,一些针对情绪体验的香氛设计,以及类催产素功效成分正在被运用到美妆产品中,例如黛珂会在产品中运用黄兰花的香味,促进大脑分泌催产素,提升产品的愉悦体验。
总体上来看,在美妆产品的研发中,感官价值的交付权重正在不断提升,但依旧是从科学的严谨角度实现价值的创造。
防晒体系大变身:抗光损伤、全链路美白来了
传统的防晒技术体系,或许正在逐步被抗光损伤体系取代。
从科研的视角来看,皮肤的衰老有80%由光老化引起。只从防晒的维度去解决光损伤和光老化,显然对“阳光”不够尊重。但从对抗光老化、光损伤的视角看待防晒,防晒针对不仅是晒黑,还有晒伤、光老化、皮肤应激需求,甚至进行品类的延展。

不久前,蜜丝婷在《Nature Communications》上发表的SCOPE-DTI模型,从模型的功能设计上来看,蜜丝婷在AI筛选抗光损活性成分、解析光损伤修复机制过程中积累的技术、数据与认知,且在此之前,蜜丝婷已经将此AI模型应用于“光生物防护”的研究,推动王牌核心成分“御光滤”一路进化。
同样,在美白品类科研领域,美白产品科研视野在不断拓宽,开始针对更多导致皮肤色素沉着的通路进行体系化打击,例如欧诗漫的全链路美白研究,会精准针对黑色素生成前、中、后全通路,覆盖“抑制致黑信号—阻断黑色素生成—抑制酪氨酸酶—阻隔转运—加速代谢”五大关键环节,并同步干预炎症色沉与氧化应激,形成独特的“全链美白通路”。
显然,两者都在跳出传统黑色素生成、转运、沉积的思路,从更体系化的皮肤视角重新审视美白这一问题。而这种思维的转向,也让一批企业从防晒这一地狱级竞争难度的品类中再次突围。
总而言之,纵观2025年美妆行业涌现的十大科研趋势,这不仅是一场科研需求的爆发,更是对企业基因与品牌战略的深度洗礼:从纵向深耕的机理扎实,到横向整合的效率跃进,科技与效率的双轮驱动正掀起一场前所未有的创新革命。
我们见证,消费者愈发青睐那些耐住寂寞的科研者,他们以十年磨一剑的耐心,将PDRN、多肽抑或新兴的外泌体雕琢为可信赖的珍宝;而在中国蓬勃的科研生态中,AI与长寿科学等跨界融合,则为高速迭代的市场需求插上双翼,考验着科研掌舵者的敏锐与格局。
然而,无论科技多么闪耀,一切终须回归本质——为消费者交付真实体验与情感共振。这要求美妆科研跳出冰冷的参数,拥抱人文的温度:以市场洞察为引,以情绪体验为桥,用“真诚”这一最朴素的武器,去赢得人心。
站在2025的岁末回望,一条清晰的路线已被划出:未来美妆的竞技场,唯以理性奠基、以情感赋能的科研,方能引领行业走向真正可持续的荣光。
本文为FBeauty未来迹原创作品,未经书面授权许可,不得转载或通过技术抓取用于AI训练。
作者/陈龙
编辑/子辰
排版/阳艳
4001102288 欢迎批评指正
All Rights Reserved 新浪公司 版权所有
