内容概况:中国无线通信系统行业正从规模建设转向质量与效能提升的关键转型期。在5G广泛覆盖的基础上,行业致力于增强网络能力、降低成本并深化与工业制造、智慧能源等生产领域的融合,产业链协同创新水平显著提高。市场规模从2020年的1.5万亿元增长至2024年的2.35万亿元,年复合增长率达11.92%。未来,随着5G-A商用加速和6G研发持续推进,新技术红利将持续释放,进一步巩固其作为数字经济关键基础设施的地位,为经济社会高质量发展提供核心支撑。
相关上市企业:大富科技(300134)、武汉凡谷(002194)、三维通信(002115)、亨通光电(600487)、*ST奥维(002231)、吴通控股(300292)、硕贝德(300322)、兆易创新(603986)、澜起科技(688008)、北京君正(300223)等。
相关企业:中天通信技术有限公司等。
关键词:无线通信系统行业发展历程、无线通信系统行业产业链、射频前端芯片行业市场规模、无线通信系统行业市场规模、无线通信系统行业发展趋势
一、无线通信系统行业概述
1、定义及组成
无线通信系统是指利用无线电波等无线信号进行信息传输的通信系统。它不需要通过有线电缆进行信息传输,可以实现移动通信、远程控制、传感器网络等多种功能。无线通信系统广泛应用于手机通讯、电视广播、卫星导航、智能家居、工业自动化等领域,成为现代通信和科技发展的重要组成部分。无线通信系统主要包括发射端、传输介质和接收端。

2、工作原理
无线通信系统的工作原理基于无线电波等信号的传输方式。无线通信系统将信息转换成电磁波等无线信号,并通过天线发射器发送出去。接收方通过天线接收器接收并解码信号,得到原始信息。无线通信系统在不同的应用场景中采用不同的频段、编码方式和调制方式等技术手段,以实现更加高效和稳定的信号传输。
3、作用
无线通信系统主要有以下几个作用:(1)实现移动通信:无线通信系统是实现手机通讯、移动互联网等功能的重要手段。它可以实现即时通讯、语音、视频传输等功能,为人们提供了更加便利和高效的通讯手段。(2)远程控制:无线通信系统还可以实现各种传感器和控制设备之间的信息通讯和联动控制。比如,在智能家居中,通过无线网络可以连接智能门锁、智能摄像头、智能电器等设备,实现远程控制和智能化管理。(3)传感器网络:无线通信系统还可以应用于传感器网络。通过无线通信技术可以将各种传感器之间的信息进行传输和处理,实现环境监测、安全监测等功能。
总之,无线通信系统是现代通信和科技发展的重要组成部分,具有广泛的应用和发展前景。尽管它存在着一些挑战和问题,但相信随着技术的不断进步和应用,无线通信系统将会在更多的领域得到应用和推广。

二、无线通信系统行业发展历程
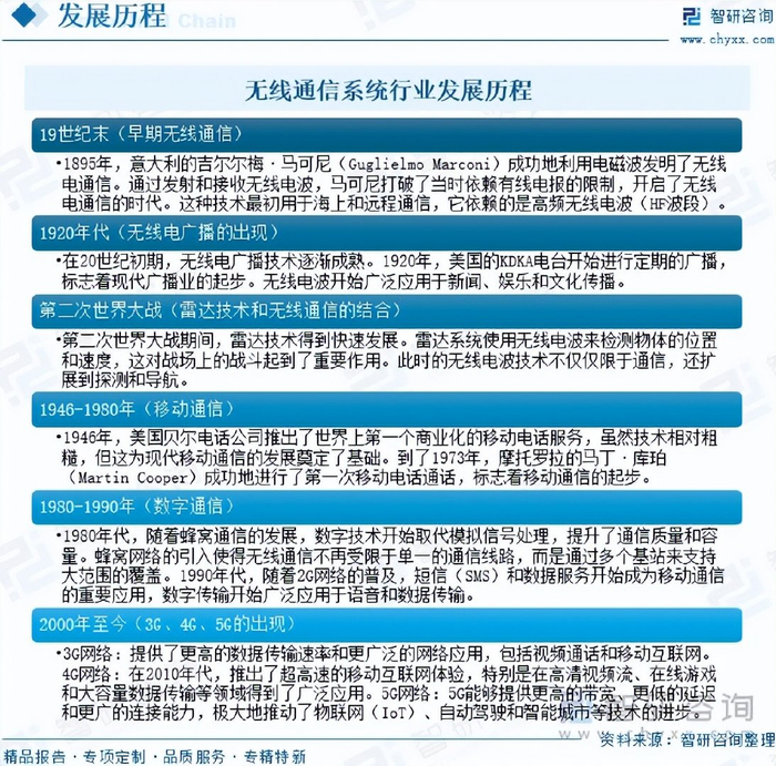
1895年,意大利的吉尔尔梅·马可尼(Guglielmo Marconi)成功地利用电磁波发明了无线电通信。通过发射和接收无线电波,马可尼打破了当时依赖有线电报的限制,开启了无线电通信的时代。这种技术最初用于海上和远程通信,它依赖的是高频无线电波(HF波段)。在20世纪初期,无线电广播技术逐渐成熟。1920年,美国的KDKA电台开始进行定期的广播,标志着现代广播业的起步。无线电波开始广泛应用于新闻、娱乐和文化传播。第二次世界大战期间,雷达技术得到快速发展。雷达系统使用无线电波来检测物体的位置和速度,这对战场上的战斗起到了重要作用。此时的无线电波技术不仅仅限于通信,还扩展到探测和导航。1946年,美国贝尔电话公司推出了世界上第一个商业化的移动电话服务,虽然技术相对粗糙,但这为现代移动通信的发展奠定了基础。到了1973年,摩托罗拉的马丁·库珀(Martin Cooper)成功地进行了第一次移动电话通话,标志着移动通信的起步。1980年代,随着蜂窝通信的发展,数字技术开始取代模拟信号处理,提升了通信质量和容量。蜂窝网络的引入使得无线通信不再受限于单一的通信线路,而是通过多个基站来支持大范围的覆盖。1990年代,随着2G网络的普及,短信(SMS)和数据服务开始成为移动通信的重要应用,数字传输开始广泛应用于语音和数据传输。3G网络:提供了更高的数据传输速率和更广泛的网络应用,包括视频通话和移动互联网。4G网络:在2010年代,推出了超高速的移动互联网体验,特别是在高清视频流、在线游戏和大容量数据传输等领域得到了广泛应用。5G网络:5G能够提供更高的带宽、更低的延迟和更广的连接能力,极大地推动了物联网(IoT)、自动驾驶和智能城市等技术的进步。

三、无线通信系统行业产业链
无线通信系统产业链上游为原材料和零部件,主要包括基带芯片、射频芯片、光芯片、PCB、连接器、结构件、光模块/组件等。产业链中游为无线通信系统的生产环节。产业链下游为手机通讯、电视广播、卫星导航、智能家居、工业自动化等领域。

射频芯片是无线通信系统的“信号翻译官”与“传输桥梁”,核心使命是实现高频电信号的收发、调制解调与信号优化,将基带芯片处理的数字信号转化为可通过天线传输的射频信号,同时接收外部射频信号并还原为数字信号。从手机通话到卫星通信,从物联网传感到汽车雷达,所有无线连接场景的信号传输,都依赖射频芯片的精准运作。射频芯片主要分为射频前端芯片和射频收发芯片,射频前端芯片是将无线电磁波信号和二进制数字信号进行互相转化的基础部件。以射频前端芯片为例,在5G通信的推动下,中国射频前端芯片行业加速了对高频、宽带、低功耗等技术的研发,满足了新一代通信系统的需求。国内企业在射频前端芯片的设计、代工、封装等环节取得显著进展,逐步打破国际巨头的垄断局面。智能手机、平板电脑等消费电子产品的普及率提高,以及消费者对这些产品功能要求的不断提升,带动了射频前端芯片市场的发展。与此同时,汽车电子和工业无线控制等领域对射频前端芯片的需求也在持续增长,特别是在汽车的智能化、电动化和互联化趋势下,射频前端芯片在车载通信、雷达、自动驾驶等方面的应用不断增加,带动中国射频前端芯片市场规模持续增长。数据显示,2020-2024年中国射频前端芯片行业市场规模从597.5亿元增长至1097亿元,年复合增长率为16.4%。预计2025年中国射频前端芯片行业市场规模将增长至1151.9亿元。未来,随着射频前端芯片在更高频率、更宽带宽、更低功耗以及更高集成度方向持续突破,将带动射频芯片整体向多频段兼容、智能化自适应及更高能效比演进,从而驱动无线通信系统向全场景、高可靠、低时延的下一代全域智能网络全面升级。

相关报告:智研咨询发布的《中国无线通信系统行业市场研究分析及发展趋向研判报告》
四、无线通信系统行业发展现状
中国无线通信系统行业近年来持续受到5G技术规模化部署、工业互联网加速渗透以及物联网应用场景不断拓展的驱动,整体发展呈现出技术创新与需求扩张双轮并进的格局。在基础设施建设方面,截至2025年10月末,全国累计建成5G基站总数达到475.8万个,比2024年末净增50.7万个,占移动基站总数的37%,占比前三季度提高0.4个百分点。5G网络已实现地级以上城市全覆盖,并逐步向县乡区域纵深延伸。从用户渗透率来看,截至2025年10月末,我国5G移动电话总数突破11.84亿户,较2024年末净增1.7亿户,占移动电话用户的64.7%,显示出消费者端对高速无线通信服务的强劲需求。在终端设备层面,2025年前三季度,国内5G手机累计出货量为1.87亿部,同比增长0.1%,占同期手机出货量的85.3%,表明5G已经成为智能手机标配技术。随着RedCap技术标准的成熟,面向智能穿戴、工业传感器等中低端场景的轻量化5G模组开始批量商用,进一步拓宽了无线通信系统的应用边界。在技术演进与前沿探索方面,行业正稳步迈向5G-Advanced(5G-A)阶段。2024年以来,国内主要电信运营商已在多个重点城市启动5G-A关键技术的验证和试商用部署。中国移动在北京、上海、杭州等城市部署了5G-A万兆下行示范网络,实测峰值下行速率已突破10Gbps;其通感一体化技术在低空经济领域取得重要进展,应用于无人机监控与飞行管理的试验网络覆盖范围已达数百平方公里。中国电信和中国联通品牌运营商共建共享5G-A基站约7万站,有效带动了芯片、模组、终端等产业链上下游企业的协同集聚与创新发展。
中国无线通信系统行业正从规模建设转向质量与效能提升的关键转型期。在5G广泛覆盖的基础上,行业致力于增强网络能力、降低成本并深化与工业制造、智慧能源等生产领域的融合,产业链协同创新水平显著提高。市场规模从2020年的1.5万亿元增长至2024年的2.35万亿元,年复合增长率达11.92%。未来,随着5G-A商用加速和6G研发持续推进,新技术红利将持续释放,进一步巩固其作为数字经济关键基础设施的地位,为经济社会高质量发展提供核心支撑。

注:本文节选出自智研咨询发布的《2025年中国无线通信系统行业发展历程、产业链、发展现状、重点企业经营情况及趋势研判:5G部署与应用深化发展,驱动无线通信系统规模超万亿元[图]》行业分析文章,如需获取行业文章全部内容,可进入智研咨询官网搜索查看。
智研咨询发布的《中国无线通信系统行业市场研究分析及发展趋向研判报告》依据国家统计局、政府机构、行业协会发布的权威数据,结合深度调研数据、专家反馈数据、内部运营数据等全域数据的收集与分析,提升客户的商业决策效率。本报告对中国无线通信系统行业现状与市场做了深入的调查研究,并根据行业的发展轨迹对未来的发展前景与趋势作了审慎的判断,为投资者寻找新的市场投资机会,进入无线通信系统行业投资布局提供了至关重要的决策参考依据。

智研咨询专注产业咨询十五年,是中国产业咨询领域专业服务机构。公司以“用信息驱动产业发展,为企业投资决策赋能”为品牌理念。为企业提供专业的产业咨询服务,主要服务包含精品行研报告、专项定制、月度专题、可研报告、商业计划书、产业规划等。提供周报/月报/季报/年报等定期报告和定制数据,内容涵盖政策监测、企业动态、行业数据、产品价格变化、投融资概览、市场机遇及风险分析等。
4001102288 欢迎批评指正
All Rights Reserved 新浪公司 版权所有
