光伏消纳困局,传统供电停电频发——青年团队挺身破局
在全球能源结构加速转型与"双碳"战略深入推进的背景下,我国正加快构建以新能源为主体的新型电力系统。随着光伏发电装机容量突破6亿千瓦,可再生能源渗透率持续攀升,传统电力系统面临源荷双侧不确定性强、供需实时平衡难度大、配电网承载能力不足等挑战。本文将对智能柔性供电进行简要的介绍,包括其原理、发展历程、优缺点以及未来的发展趋势。
柔性供电智能系统是一种融合光伏发电、储能技术、直流配电与人工智能的创新能源管理方案。其核心是通过实时监测用电需求,动态调节电力供应,实现“源-储-荷”高效协同,也是成为破解新能源消纳难题、提升能源利用效率的关键路径。
随着技术的不断进步和成本的不断降低,“针对光储直柔柔性供电智能检测系统”未来发展前景非常广阔。预计未来几年,全球“针对光储直柔柔性供电智能检测系统”的实际应用将继续保持高速增长。同时,随着新型材料和技术的不断涌现,柔性供电智能系统也将持续转型升级。
针对光储直柔实现柔性用电智能检查系统旨在通过“光伏储能+直流供电+柔性调控”的技术架构,结合人工智能与物联网技术,实现家庭用电的精细化管理、能源高效利用与安全保障。未来柔性供电智能检测系统是“会思考的能源管家”,用AI让每一度电高效、安全、绿色。
顺成科技团队
团队核心成员 汇聚多元智慧
团队成员在在创新与实践征程中屡创佳绩项目中团队成员分工明确,汇聚多元智慧,团队依托学校光储直柔研究中心,参与实训平台教学模式,推动产教深度融合。在充满活力与挑战的科技竞技舞台上,一支锐意进取的团队以其出色的综合实力与不懈的努力,于多个重要赛事领域屡创佳绩,捷报频传。无论是聚焦前沿科技的创新创业大赛,还是考验专业深度的学科竞赛,团队成员均展现出卓越的创新能力、扎实的专业功底与高效的执行力,将荣誉与认可一一收入囊中,成为校园乃至更广范围内闪耀的创新力量。

顺成科技团队依托学校光储直柔示范中心
自建2000+工况波形库,实现故障0.02秒切断(安全率上升90%)
攻克用电预测算法(误差≤5%),0.02秒切断电弧故障。
光储直柔系统效率达92%,可靠性99%

系统关键技术

系统主要采用“非侵入式负荷监测”(NILM):通过总表电流电压波形的高频采样(采样率1MHz),结合深度学习算法(CNN-LSTM混合模型)分解各电器运行状态,识别精度达92%。叠加利用强化学习算法,结合NILM检测数据、分时电价、储能SOC状态,分析得到动态供电策略。通过高频谐波故障预警,采用FFT分析电流频谱(0-2MHz),检测绝缘老化(特征谐波3次/5次畸变率超阈值);电弧故障检测(AFCI):基于随机森林算法识别串、并联电弧特征的高频脉冲群持续时间

上图为 产品设计外观及集成核心硬件(下图所示)依次为电压传感器、计算卡、SiC MOSFET芯片、电路板、TI ADS8688采集模块

软件算法构架分析
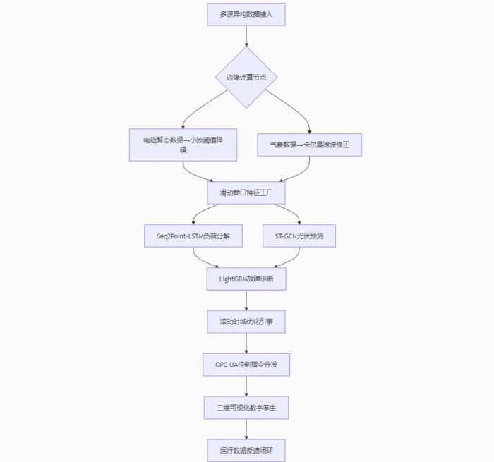
通过多模态数据治理与智能模型协同构建电力系统动态管控体系:采用db4小波降噪与滑动窗口标准化算法消除电磁干扰及量纲差异,提升数据质量;基于改进型Seq2Point网络实现92.3%负荷分解精度,结合时空图卷积网络(ST-GCN)融合气象数据达成光伏24小时预测误差≤6%;同步部署LightGBM故障分类器(F1-score 0.94)与滚动时域优化算法,建立5分钟级动态调控能力,通过三维可视化平台实时追踪电力供需平衡与设备状态,形成“数据清洗-智能预测-弹性调控”的全流程闭环管理,为新型电力系统提供高精度、强鲁棒的数字化决策支持。最后展现技术实现路径。

上图为算法路径
从实验室到产业一线:
广西六景工业园攻坚:多场景系统验证

上图为广西横州六景工业园
校园楼宇改造:三个月能耗直降20%

上图为广西机电江南校区系统测试及相关证明



2025年团队前往大唐桂冠合山发电有限公司进行光储直柔供电系统进行实地测试
团队申请8项专利已获得4项授权+2项软著,5家企业意向购买
责任铸就担当:
成果展示产品相关专利与软著








软著


相关公司采购意向及测试结果报告










相关查新科技证明

年减碳80吨,技术报国践行"双碳"使命
赋能行业发展,不负使命担当。我们誓以技术创新践行绿色发展责任,以实际行动为“双碳”行动贡献中国智慧!
团队成员【王承(项目负责人)、李祥性(产品优化)、苏晨铭(系统开发)、
陶芯羽(财务管理)、李毅峰(推广软件系统)】
指导老师:吴骏青、覃浩钊、吴丹


财经自媒体联盟
4001102288 欢迎批评指正
All Rights Reserved 新浪公司 版权所有

第一财经日报
每日经济新闻
贝壳财经视频
尺度商业
财联社APP
量子位
财经网
华商韬略